Universidad del Zulia (LUZ)
Revista Venezolana de Gerencia (RVG)
Año 26 No. 96 2021, 1019-1040
ISSN 1315-9984 / e-ISSN 2477-9423
COMO CITAR: Pedraza Melo, N. A., y González Cisneros, A. L. (2021). Capital humano, aprendizaje, satisfacción y compromiso en el desempeño de instituciones educativas. Revista Venezolana de Gerencia, 26(96), 1019-1040. https://doi.org/10.52080/rvgluz.26.96.3
Capital humano, aprendizaje, satisfacción y compromiso en el desempeño de instituciones educativas
Pedraza Melo, Norma Angélica*
González Cisneros, América Lorena**
Resumen
La investigación de la educación desde una perspectiva gerencial ha tomado auge en el desarrollo económico de las naciones. El presente estudio, analizó la relación entre las dimensiones del capital humano, la satisfacción laboral y el compromiso organizacional, versus el desempeño organizacional de cuatro instituciones educativas de nivel medio superior ubicadas en Victoria, Tamaulipas, México. Se aplicó un cuestionario a personal docente, directivo y administrativo, integrando una muestra de 187 encuestados. Mediante el modelado de ecuaciones estructurales, los resultados confirmaron que la satisfacción laboral y el aprendizaje-colaboración (como dimensión del capital humano), tienen efectos positivos sobre el desempeño organizacional; en contraste, el compromiso organizacional y la dimensión competencias de la variable capital humano, no tienen influencia sobre dicha variable dependiente. Estos hallazgos, aportan información a la gerencia educativa para el diseño e implementación de estrategias de gestión del capital humano, a fin de promover ambientes adecuados de aprendizaje e innovación y en donde se favorezca también la imagen y calidad académica, a fin de repercutir en el desempeño de dichas instituciones.
Palabras clave: capital humano; satisfacción laboral; compromiso organizacional; desempeño organizacional.
Recibido: 05.07.21 Aceptado: 10.09.21
* Doctora en Administración por la UAT, miembro del SNI en México, nivel 1. Profesor investigador y coordinadora de planeación y operación de proyectos en el CINOTAM. Adscripción: Universidad Autónoma de Tamaulipas. Correo electrónico: angelicapedrazamelo@gmail.com ORCID: https://orcid.org/0000-0001-9566-2880
** Maestra en Administración por la UAT. Estudiante becada por el CONACYT en el Doctorado en Ciencias Administrativas de la UAT. Adscripción: Universidad Autónoma de Tamaulipas. Correo electrónico: gonzalezcisnerosamericalorena@gmail.com. ORCID: https://orcid.org/0000-0003-3529-5729.
Human capital, learning, satisfaction and commitment in the performance of educational institutions
Abstract
Education research from a managerial perspective has taken a boom in the economic development of nations. The present study analyzed the relationship between the dimensions of human capital, job satisfaction and organizational commitment, versus the organizational performance of four high school educational institutions located in Victoria, Tamaulipas, Mexico. A questionnaire was applied to teaching, managerial and administrative personnel, integrating a sample of 187 respondents. Through the modeling of structural equations, the results confirmed that job satisfaction and learning-collaboration (as a dimension of human capital) have positive effects on organizational performance; In contrast, the organizational commitment and the competencies dimension of the human capital variable have no influence on said dependent variable. These findings provide information to educational management for the design and implementation of human capital management strategies, in order to promote adequate environments for learning and innovation and where image and academic quality are also favored, in order to have an impact on the performance of these institutions.
Keywords: human capital; work satisfaction; organizational commitment; organizational performance.
1. Introducción
De acuerdo con López (2016), los estudios gerenciales en el sector educativo se han empezado a gestar en el interés de las investigaciones; y es un fenómeno pertinente de análisis y comprensión en la gerencia educativa, es precisamente el tratamiento de los intangibles, como pueden ser el capital humano (competencias de los docentes, directivos, administrativos), la satisfacción laboral, el compromiso y el aprendizaje, entre otros factores relacionados con las prácticas de gestión de los recursos humanos, que son temas de relevancia que se asocian con el desempeño, desarrollo y evolución de las instituciones educativas (Organización para la Cooperación y el Desarrollo Económicos [OCDE], 2017; Segredo, 2016), lo cual se estima importante con motivo de que estas organizaciones tienen un rol central en la sociedad, al nutrir el espíritu social y contribuir a edificar colectivamente nuestro mundo futuro (Bernabé y Cremades, 2017).
En este sentido, la educación técnica a nivel medio superior, es una modalidad educativa, en la que, en fechas recientes, los jóvenes estan entusiasmados por cursar (OCDE, 2017), pues además de ser considerada en la mayoría de los países como una vía adecuada para incrementar su desarrollo económico, esta modalidad tenológica le da posibilidades a los jóvenes de continuar sus estudios superiores y/o en su caso, insertarse a la vida productiva del país; sin embargo, empatar las necesidades del mercado laboral con el conocimiento que se forja en las aulas representa un gran reto (OCDE, 2018), por la pertinencia que se requiere de las competencias de los egresados; más entornos tan complejos y críticos como los que se viven actualmente por la pandemia del COVID 19, que produce fuertes efectos en todos los campos de nuestra sociedad (educación, salud, economía, finanzas, política, la familia, por señalar algunos ejemplos).
De acuerdo con la Organización de las Naciones Unidas para la Educación, la Ciencia y la Cultura (UNESCO), las instituciones educativas de educación media superior (estudios de bachillerato general o tecnológicos), deben considerar en la medición de su desempeño organizacional (DO), no solo los indicadores financieros manejados tradicionalmente, sino que deben buscar el incluir dentro de esa medición, temas relativos a la gestión de recursos inmateriales y capacidades valiosas de los planteles. Esto, con el fin de crear un sistema de gestión que transforme los activos humanos, en un valor estratégico que involucre a los agentes de los centros escolares (Barkat y Beh, 2018; Budovich y Nadtochiy, 2019; Cortés, Muna y Muñoz, 2018; Gogan et al, 2016; Ibrahim y Yusof, 2019; Linda y Fitria, 2019; Mercado, Gil y Cernas, 2016).
Entonces, con la responsabilidad de gestionar procesos y factores que posibiliten obtener adecuados resultados educativos, el capital humano (CH) representa un intangible clave que debe ser valorado por las organizaciones, ya que sus competencias (conocimiento, habilidades, actitudes y valores), su satisfacción, compromiso y motivación, mejoran el desempeño institucional (Barkat y Beh, 2018; Linda y Fitria, 2019). En concreto, el personal docente, directivo y administrativo, que con su esfuerzo, productividad y entrega aportan a la formación de competencias en los estudiantes, representa un actor social importante dentro del proceso de enseñanza aprendizaje (Budovich y Nadtochiy, 2019; Nava y Mercado, 2011), por ello la relevancia de estudiar las variables que contribuyan a mejorar las prácticas de gestión del talento humano por la gerencia de las intstituciones educativas.
Las políticas educativas actuales no han otorgado la conveniente importancia de gestionar al CH como factor determinante del DO en el contexto complejo, sistémico y multifactorial que es la educación pública. En México particularmente, existe poca investigación relacionanda a este tipo de variables intangibles (CH, satisfacción laboral y compromiso organizacional) y su impacto en el desempeño de la institución; es por ello que para la presente investigación, se han encuestado a docentes, directivos y personal administrativo de centros educativos tecnológicos de EMS, con el objetivo de responder a la pregunta: ¿Cuál es la relación entre las dimensiones del CH, la satisfacción laboral y el compromiso, con el desempeño organizacional (DO) en instituciones tecnológicas de educación media superior?.
Realizar en la actualidad investigaciones que produzcan conocimiento desde diferentes perspectivas para la gerencia educativa pública (Cortés et al, 2018), se estima conveniente, puesto que no solo los estudios enfocados al proceso de enseñanza aprendizaje del alumno o de obtención de indicadores educativos (como cobertura, aprobación, egreso), resultan pertinentes. Actualmente, se requieren investigaciones que conciban el aporte a la formación de calidad del alumnado y al desempeño de las instituciones educativas, concibiéndose al CH y todos sus aspectos inherentes, como la mayor fuente de riqueza para el desarrollo sostenible de una sociedad (Bontis, 2001; Bontis y Serenko, 2009; Nava y Mercado, 2011; Budovich y Nadtochiy, 2019; Linda y Fitria, 2019; Pedraza et al, 2017; Rubio, 2016).
Mas en la sociedad del conocimiento actual, en donde se observa la importancia de gestionar los activos intangibles porque contribuyen a generar valor en los procesos y actividades organizativas, en la calidad de los servicios que proporciona, en la satisfacción de sus clientes, en la imagen de las organizaciones, en la aplicación efectivas de los recursos financieros y materiales que se disponen en las entidades para llevar a cabo sus funciones (Pedraza, 2020).
Desde el plano metodológico, la investigación se realizó desde el paradigma cuantitativo, puesto que analizó la relación de las variables objeto de estudio, sobre la base de la medición numérica, caracterizándose por ser trasversal, no experimental y de alcance explicativo (Hernández, Fernández y Baptista, 2014). A fin de medir los aspectos abstractos (Zenteno y Durán, 2016), se diseñó y aplicó un cuestionario que tomó como referencia propuestas hechas por diversos autores, elaborando un instrumento con 34 reactivos (escala tipo Likert de cinco puntos) distribuidos de la siguiente manera: 18 para recoger datos del CH (Barkat y Beh, 2018; Bontis, 2001; Pedraza et al, 2017); ocho correspondientes a satisfacción laboral (Cantón y Téllez, 2016; Pedraza, 2018; Warr et al. 1979), cinco relativos al compromiso organizacional (Allen y Meyer, 1996) y trece para medir el DO (Bontis, 2001; Bontis y Serenko, 2009; Pedraza, 2020); además se incluyó una sección final para recoger datos sociodemográficos de los encuestados y de sus centros educativos.
Con la facilidad de acceso por parte de las autoridades, se ingresó a los cuatro CBTIS que aceptaron colaborar en la investigación; se les informó la finalidad del estudio, invitando a participar a docentes, administrativos y directivos. De forma voluntaria se logró una muestra no probabilística de 187 cuestionarios; sin embargo, como siete de ellos presentaron ausencia de respuesta en ítems de las cuatro variables de estudio (más del ٣٠٪), con fundamento en Hinkin (1995), se decidió dejarlos fuera, por lo que la muestra final fue de 178 cuestionarios. El periodo de aplicación de este instrumente fue de marzo a mayo del año 2019, con un tiempo promedio de respuesta de 20 a 25 minutos.
Dentro de las técnicas de análisis de datos empleadas, se acudió a la estadística descriptiva (Ritchey, 2006) principalmente para exponer características generales de empleados y de sus instituciones. En la valoración preliminar de las cuatro variables latentes (CH, SL, CO y DL), se aplicó el análisis factorial exploratorio (AFE). Posteriormente para determinar la validez del constructo (convergente y discriminante) y la confiabilidad (fiabilidad compuesta) de la estructura factorial, así como validar las relaciones hipotetizadas en la investigación, se acudió al modelado de ecuaciones estructurales (SEM), mediante la técnica de mínimos cuadrado parciales (PLS). Esta técnica no paramétrica es conveniente cuando se tiene como objetivo explorar al mismo tiempo, un conjunto diverso de relaciones entre variables latentes independientes y dependientes, así como para escalas de medición tipo ordinal, cuando el tamaño de la muestra obtenida es pequeña y cuando no se cumple el supuesto de la normalidad (Hair et al, 2014; Martínez y Fierro, 2018; Mondéjar, 2017; Ruíz, Pardo y San Martin, 2010). Él software SMARTPLS versión 3.8.2, se utilizó para aplicar la técnica del modelado SEM en el presente trabajo.
2. Capital humano y su relación con el desempeño organizacional: Revisión de literatura
El concepto de capital humano se identifica complejo y difícil de tratar (Barbosa-Chacón, Barbosa y Rodríguez, 2015). En el contexto educativo, el CH (docente, investigador, directivo, administrativo) es un activo valioso y capaz de influir positivamente en el DO de las instituciones. En este sentido, al integrar el concepto del CH aspectos como competencias, experiencia, habilidades, aprendizaje, escolaridad, valores y actitudes propiedad de los empleados, se constituyen en activos intangibles (Bontis, 2001; Bontis y Serenko, 2009; Bustos et al, 2012; Farah y Abouzeid, 2017; Rondón y Ammar, 2016; Orozco, 2014; Toalá-Sánchez, Meza-Bolaños y Mejía-Madrid, 2017; Žilvinas y Leitner, 2015), que viajan con ellos una vez salen de la organización.
El CH representa el elemento que, con su experiencia, capacidad, habilidad, creatividad e innovación, mejora el desempeño de la escuela (Hili et al, 2017); por ejemplo, Cheng (2015) y Ramírez y Gordillo (2014), lo definen como el capital interno que desarrolla valores, cultura, políticas, procesos, patentes e innovaciones en sinergia con su capital externo (reputación, imagen y relaciones), mientras que Farah y Abouzeid (2017), lo identifican como un recurso valioso donde se genera el conocimiento en las instituciones escolares. El capital humano posee conocimientos, experiencia laboral y actitud proclive a compartirlo con sus compañeros (Vásquez, Guerrero y Núñez, ٢٠١٤)
De acuerdo con Castro (2015) no se ha logrado un concepto generalizado de los rasgos o dimensiones del constructo capital humano en el contexto educativo, sin embargo; existen algunos modelos de estudio que consideran al CH como factor de influencia para el DO (Leitner, 2004). Por ejemplo, el establecido por Rondón y Ammar (2016), quienes indican que el CH se fortalece al desarrollar sus capacidades. Toalá-Sánchez et al, (2017) mencionan la importancia de la identificación, administración y organización del aprendizaje del CH; finalmente, otros investigadores lo exponen como el recurso y eje central dentro del contexto educativo público (Bueno, Salmador y Merino, 2008; Bustos et al, 2012; Leitner, 2004; Muñoz y Pérez, 2007; Žilvinas y Leitner, 2015).
La literatura presenta algunos estudios empíricos, en donde se ha determinado la relación entre estas variables (CH y DO) y sus dimensiones (Allui y Sahni, 2016; Ayaz et al, 2018; Barreto y Azeglio, 2013; González-Loureiro y Teixeira, 2015). La investigación de Lora, Cruz y Larios (2018), analizó la dimensión competencia del CH en planteles educativos, mostrando que aportan 77% a la formación del CH y por ende se favorece su DO (Hili et al, 2017), encontrando efectos positivos entre los conocimientos del CH y el DO en este tipo de instituciones. Por su parte, algunos otros investigadores analizaron el aprendizaje y el trabajo colectivo del CH, encontrando efectos positivos y significativos en el DO del plantel (Ayaz et al, 2018; Castro, 2015; Martínez-Chairez y Guevara-Araiza, 2015; Morales, Morales y Yépez, 2017; González, 2018; Fernándes, Sotolongo y Martínez, 2016; Reyes, 2016; Siu, 2020; Villagrán, Hernández y Delgado, 2018; Xu, Hannaway y Taylor, 2011).
Por lo que se establecen estas hipótesis de investigación: HI1. Las competencias del CH están relacionadas positivamente con la imagen y calidad como factor del desempeño en instituciones educativas públicas de nivel medio superior; HI2. El aprendizaje del capital humano se relaciona positiva y significativamente con la imagen y calidad como factor del desempeño organizacional; HI3. Las competencias del CH están relacionadas positivamente con la imagen y calidad como factor del desempeño organizacional y la HI4. El aprendizaje del capital humano se relaciona positiva y significativamente con el desempeño eficiente en las organizaciones educativas.
3. Satisfacción laboral, compromiso organizacional y su relación con el DO
Para lograr desempeños superiores en una institución, es necesario que el personal realice una labor competente y aplique adecuadamente sus conocimientos en las actividades (Barkat y Beh, 2018; Linda y Fitria, 2019); de ahí, la relevancia de estudiar variables intangibles como la satisfacción laboral (SL) y el compromiso organizacional (CO), las cuales estan relacionadas con la gestión del capital humano, se destaca que el éxito o fracaso de la organización con la combinación del capital humano y los insumos disponibles a través de la aplicación de estrategias (Montejano, 2021).
Para algunos autores, tanto la satisfacción laboral como el compromiso organizacional contribuyen al logro del DO en las instituciones (Anaya y López, 2015; Cantón y Téllez, 2016; Hernández y Ramos, 2018; Latif, Ahmad, Qasim, Mushtaq y Ferdoos, 2013). La satisfacción laboral representa una actitud relacionada con el estado emocional y psicológico de un individuo (Hernández y Ramos, 2018; Atif et al, 2018; Pizarro et al, 2019). Por su parte Spector (1985), en su momento, conceptualizó esta variable como el conjunto de beneficios cualitativos y cuantitativos, que los empleados perciben recibir de su organización a cambio de trabajo y esfuerzo, y en donde, en consecuencia, se genera un estado emocional que beneficia el compromiso, agrado y responsabilidad de su desempeño individual (Anaya y Lopez, 2015; Bermúdez, Pedraza y Rincón, 2015; Cantón y Téllez, 2016; Cernas, Mercado y Davis, 2018; González, López y Sánchez, 2014; Locke, 1969; Lupano y Castro, 2018; Stamolampros et al, 2019).
La satisfacción laboral (SL) es una valoración que se determina en función de cómo los individuos cubren sus necesidades y perspectivas (Cantón y Téllez, 2016; Pedraza, 2018; Warr, Cook y Wall, 1979), asociando un serie de sentimientos que influyen de manera importante en su bienestar y compromiso laboral (Chiang, Gómez e Hidalgo, 2017). Normalmente la SL se relaciona con otras variables como el bienestar del empleado (Hosie, Sevastos y Cooper, 2007), la rotación laboral, el ausentismo, el compromiso organizacional, la motivación y otras emociones y conductas de los trabajadores (Cernas et al, 2018; Chiang et al, 2008; Gil, 2017).
Con esto, es necesario determinar y analizar aquellos factores que mejoran la satisfacción del personal, con el fin de contribuir al logro del DO en las instituciones educativas. Esta variable dentro del contexto educativo público representa un elemento indispensable para determinar, analizar y mejorar las prácticas educativas que ejercen los empleados (Ghosh y Joshi, 2016; Yang, 2015), con el objetivo de coadyuvar en el mejoramiento de estrategias y líneas de acción tendientes a favorecer el DO en los planteles (Zamani y Karimi, 2016); lo que, en el campo educativo, representa la posibilidad de poder aumentar la calidad en los servicios de la educación, reputación, imagen y óptimo funcionamiento, en beneficio finalmente de los educandos (Alonderiene y Majauskaite, 2016; Dorasamy y Kenneth, 2015).
Los estudios realizados por otros investigadores en el estudio de la SL, permiten observar una serie de resultados que representan un marco de referencia para el presente estudio. Se mencionan por ejemplo a Pecino-Medina et al, (2015), quienes en su investigación determinaron que la SL fomenta el bienestar y compromiso laboral en los trabajadores de la educación.
Otra investigación fue la realizada por Chiang, Núñez y Huerta (2007), quienes concluyeron que profesores mas satisfechos son los que presentan mayor sentido de identidad con su organización, mostrando también niveles elevados de empowerment, identificación con la misión y una afiliación mas sólida con su institución. Finalmente, estudios como el de Chiang et al, (2008) han encontrado este constructo como factor predictor de problemáticas organizacionales, tales como la rotación laboral, el absentismo y demás conductas disfuncionales en estas instituciones. En base a lo anterior, se presentan las siguientes hipótesis de estudio: HI5. La satisfacción laboral está relacionada positivamente con la imagen-calidad académica y la HI6. La satisfacción laboral está relacionada positivamente con el desempeño eficiente en las instituciones educativas públicas de nivel medio superior.
Por su parte, el compromiso organizacional, es un constructo que representa una conexión establecida por el empleado con su organización, que concibe lealtad, identidad y apego hacia su institución, lo que, a la larga, conduce a una mayor satisfacción con su trabajo y a una mejora en el DO de las instituciones (Allen y Meyer, 1996; Anaya y Lopez, 2015; Cernas et al, 2018; González et al. 2014).
En esencia, esta variable se define como un estado psicológico caracterizado por la relación entre el empleado y su organización, el cual representa su decisión de continuar formando parte de ella o abandonarla (Araya, et al, 2018; Cernas et al, 2018; Lupano y Castro, 2018). De acuerdo con Allen y Meyer (1996), el compromiso organizacional es una variable multidimensional, que manifiesta el fuerte vínculo entre el trabajador y su institución, diversos autores coinciden al considerarlo como una variable que refuerza la unión entre empleados y organizaciones, generando indicadores bajos de abandono laboral (Arias et al, 2003; Cernas et al, 2018; Chiang et al, 2010). Lo que implica que a mayor compromiso organizacional, existe una adecuada satisfacción laboral, lo que favorece el logro de los objetivos y el DO en las instituciones (Araya et al, 2018; Cernas et al, 2018; Lupano y Castro, 2018).
Por ejemplo, algunos estudios empíricos como el de Bontis y Serenko (2009), que encontraron relaciones positivas y significativas entre el compromiso organizacional y el desempeño, dieron base para que estudios actuales como el de Cernas et al, (2018), identificaran también asociaciones adecuadas entre la productividad, bienestar y permanencia de los trabajadores en las organizaciones favoreciendo su DO, coincidiendo estos hallazgos con los determinados también por Lupano y Castro (2018). Por tanto, se definen las siguientes hipótesis de investigación: HI7. El compromiso organizacional está relacionado positivamente con la imagen-calidad académica y la HI8. El compromiso organizacional se relaciona positivamente con el desempeño eficiente en las instituciones educativas públicas de nivel medio superior
4. Capital humano, satisfacción laboral y compromiso organizacional versus desempeño organizacional en instituciones educativas de nivel medio superior: Resultados y discusión
El sistema educativo mexicano, se estructura en tres niveles: 1) básico (integrado por preescolar, primaria y secundaria), 2) medio superior (EMS) y 3) superior. Es la Secretaría de Educación Pública (SEP) la dependencia encargada de planear y administrar las líneas de acción en estos sistemas educativos. La EMS, particularmente está coordinada por la Subsecretaria de Educación Media Superior (SEMS), que para la modalidad bachillerato técnico, se gestiona por la Dirección General de Educación Tecnológica Industrial (DGETI), la cual dirige 338 Centros de Bachillerato Tecnológicos Industriales y de Servicios (CBTIS) en el país, mismos que fungen como la unidad de observación en el presente estudio.
Los CBTIS como modalidad educativa tecnológica, permite a los estudiantes acceder a niveles superiores de estudio o bien insertarse al mercado laboral, lo que favorece la economía nacional y beneficia las estructuras políticas y sociales de los estados; además de ser la etapa en la que los estudiantes desarrollan su personalidad y sentido crítico, adquiriendo habilidades y conocimientos adecuados (Cabrol y Székely, 2012; OCDE, 2017).
La estructura curricular de esta modalidad escolarizada, propone un modelo centrado en el aprendizaje sustentado en el constructivismo y se realiza dentro de tres componentes de formación: básico (ciencia, tecnología y humanidades), propedéutico (asignaturas) y profesional (enfocados en el desarrollo de habilidades específicas para el trabajo, con orientación predominantemente práctica). A través de 49 carreras o especialidades, las horas ofertadas se encuentran organizadas en seis semestres (módulos y asignaturas), que para el caso del estado de Tamaulipas, México, son 23 los planteles educativos que ofertan las especialidades de contabilidad, electrónica, laboratorista clínico, programación, mecánica, administración, construcción, mecatrónica, transformación de plásticos, entre otras.
En consideración de los planteamientos anteriores, se se muestran resultados derivados del trabajo realizado en cuatro instituciones educativas de nivel medio en México.
4.1. Características de los participantes en el estudio
En base a los datos de los encuestados de los cuatro planteles educativos (CBTIS A, CBTIS B, CBTIS C y CBTIS D), se determinó que el 30.3% tiene de seis a diez años en su cargo, mientras que un 23.6% manifestó que tiene hasta cinco años de antigüedad en el mismo; un 24.1% señalaron tener entre once a 20 años laborando en su escuela. Por otro lado, se observó que el 55.6% son docentes y un 44.4% se desempeñan en el área administrativa (directivos, jefes de área, administrativos), un porcentaje importante (61.2%) tiene estudios de licenciatura, mientras que 30.3% cuenta con posgrado. Además, el 53.9% son mujeres y 44.9% hombres; finalmente es importante destacar que el total de encuestados se distribuyó de la siguiente manera: el 28.7% corresponden al CBTIS A, el 28.7% son del CBTIS B, el 16.9% representan el CBTIS C y el 25.8% forman parte del CBTIS D. Los cuatro plantes educativos están localizados en la ciudad de Victoria, Tamaulipas, México.
4.2. Estructura factorial de las variables latentes de CH, DO, SL y CO.
Se valoró de manera preliminar con la técnica del análisis factorial exploratorio (AFE), el comportamiento de las variables observables (ítems) por cada uno de los cuatro constructos de estudio (CH, SL, CO, DO). El supuesto para validar que es procedente aplicar esta técnica se cumplió, puesto que el indicador de KMO debe ser igual o superior a 0.70, señalándose que en las corridas de los cuatro constructos (tablas 1, 2 y 3) se cumple el parámetro referido (KMO) (Hair et al, 2014; Martínez y Fierro, 2018; Mondéjar, 2017; Ruíz et al, 2010)
Tabla 1
Factores determinantes que caracterizan al constructo capital humano
|
Factores |
Código del reactivo |
Carga factorial |
Resultados del AFE |
|
|
Aprendizaje-colaboración |
CH1 |
0.56 |
KMO = 0.80 χ² = 1222.94 Significancia =0 .000 |
|
|
CH6 |
0.64 |
|||
|
CH14 |
0.54 |
|||
|
CH15 |
0.62 |
|||
|
CH16 |
0.58 |
|||
|
CH17 |
0.73 |
|||
|
CH18 |
0.75 |
|||
|
Competencias del capital humano |
CH3 |
0.83 |
||
|
CH4 |
0.91 |
|||
|
CH5 |
0.68 |
|||
|
Nota: KMO = Kaiser, Mayer-Olikin, en donde el índice calculado debe ser igual o superior a 0.70 para proceder a la aplicación del análisis factorial exploratorio. Fuente: Elaboración propia (2021) |
||||
Para el constructo de CH se determinó que mostró en su constitución dos factores (tabla 1), denominados como aprendizaje-colaboración y competencias de los trabajadores, este hallazgo coincide con lo expuesto por otros autores sobre los rasgos que caracterizan al capital humano (Farah y Abouzeid, 2017; Orozco, 2014; Pedraza, 2020; Rondón y Ammar, 2016; Žilvinas y Leitner, 2015). Por lo que, desde la percepción de encuestados, los rasgos relevantes del factor aprendizaje-colaboración refieren a la importancia de aprender de otros colegas, a la colaboración para resolver los problemas organizacionales, la satisfacción, compromiso y confianza como prácticas importantes en la gestión del capital humano. En relación con el factor de competencias del CH, los encuestados hacen énfasis en contar con la experiencia, escolaridad, conocimiento y habilidades para desempeñar un puesto en sus organizaciones educativas.
Al observar la estructura factorial determinada para DO (tabla 2), se identificaron dos factores, que por la naturaleza de los reactivos que agruparon se denominaron: imagen-calidad académica y desempeño eficiente. Los rasgos determinados confirman indicadores no financieros que son considerados importantes al momento de medir el DO desde la percepción de los encuestados (Barkat y Beh, 2018; Linda y Fitria, 2019, Pedraza, 2020).
Tabla 2
Factores que caracterizaron al constructo desempeño organizacional
|
Factores |
Código del reactivo |
Carga factorial |
Resultados del AFE |
||
|
Imagen-calidad académica |
D1 |
0.65 |
KMO = 0.91 χ² = 1812.14 Significancia = 0.000 |
||
|
D2 |
0.58 |
||||
|
D3 |
0.70 |
||||
|
D4 |
0.72 |
||||
|
D5 |
0.67 |
||||
|
D6 |
0.87 |
||||
|
D7 |
0.61 |
||||
|
Desempeño eficiente |
D10 |
0.90 |
|||
|
D11 |
0.83 |
||||
|
D13 |
0.79 |
||||
|
Nota: KMO = Kaiser, Mayer-Olikin, en donde el índice calculado debe ser igual o superior a 0.70 para proceder a la aplicación del análisis factorial exploratorio. Fuente: Elaboración propia (2021). |
|||||
Por ejemplo, el factor imagen-calidad académica, se caracteriza por el énfasis en aspectos como proprocionar servicios de calidad, lograr la satisfacción de usuarios, dar valor agregado a procesos y serivicios, la preocupación por lograr y mantener una imagen de calidad de sus instituciones educativas. Mientras que en el factor de desempeño eficiente muestra en su conformación indicadores relacionados con ejecutar los procesos y actividades con eficiencia, aplicación racional de recursos que disponen y procesos que conlleven a la innovación en sus escuelas.
Por otro lado, el AFE permitió observar que los otros dos constructos de estudio (SL y CO) se comportaron como variables unidimensionales (tabla 3), al identificar un solo factor por cada variable latente. Dentro de los aspectos de la SL que los encuestados valoran importantes se mencionan, el contar con ambientes laborales que les permitan libertad al ejecutar su trabajo, que les proporcione reconocimiento por su desempeño, que cuenten con posibilidad de crecer, de asumir responsabilidades y de aplicar sus capacidades en las tareas que realizan, así como contar con estabilidad laboral en sus puestos.
Tabla 3
Constructos de satisfacción laboral y compromiso organizacional
|
Constructo |
Código reactivo |
Carga factorial |
Resultados del AFE |
|
Satisfacción laboral (SATLA) |
SL1 |
0.53 |
KMO = 0.84 χ²= 643.25 Significancia = 0.000 |
|
SL2 |
0.78 |
||
|
SL3 |
0.59 |
||
|
SL4 |
0.70 |
||
|
SL5 |
0.69 |
||
|
SL6 |
0.82 |
||
|
SL7 |
0.70 |
KMO = 0.83 χ² = 1128.45 Significancia = 0.000 |
|
|
SL8 |
0.50 |
||
|
Compromiso organizacional (COMOR) |
CO2 |
0.75 |
|
|
CO3 |
0.87 |
||
|
CO4 |
0.70 |
||
|
CO5 |
0.70 |
||
|
Nota: KMO = Kaiser, Mayer-Olikin, en donde el índice calculado debe ser igual o superior a 0.70 para proceder a la aplicación del análisis factorial exploratorio. Fuente: Elaboración propia (2021). |
|||
Mientras que el constructo del compromiso organizacional (CO), se conformó por rasgos que estiman importantes los encuestados y que refieren a aspectos como el sentirse en familia en sus instituciones educativas, que están emocionalmente unidos con sus escuelas, que consideran necesario mostrar lealtad y la obligación de permanecer en sus organizaciones.
4.3. Validez de constructo y análisis de las hipótesis de investigación
A partir de la estructura factorial determinada en el AFE, se procedió a valorar la confiabilidad y validez de constructo mediante la técnica de análisis factorial confirmatorio (AFC), paso previo para aplicar el modelado SEM en la validación de las hipótesis de investigación. Se determinó la confiabilidad con los indicadores Alpha de Cronbach y fiabilidad compuesta, observándose adecuados, pues todos fueron superiores a 0.70 (tabla 4); mientras que para evaluar la validez convergente la varianza media extraída (AVE), mostró valores aceptables (superiores a 0.50). El análisis de validez discriminante con el criterio de Fornell-Larcker, que establece que los valores de la diagonal principal (raíz cuadrada de la AVE), respecto a las correlaciones de las variables, son mayores que los resultados de la columna correspondiente, se cumple dicho criterio (Hair et al. 2014; Martínez y Fierro, 2018).
Tabla 4
Indicadores de fiabilidad y validez convergente
|
Tipo de variable |
Constructo de estudio |
Alpha de Cronbach |
Fiabilidad compuesta |
AVE |
Fornell-Larcker |
|
VI |
Competencia capital humano |
0.72 |
0.73 |
0.57 |
Se cumple |
|
VI |
Aprendizaje-colaboración |
0.79 |
0.80 |
0.67 |
|
|
VI |
Compromiso organizacional |
0.77 |
0.77 |
0.53 |
|
|
VI |
Satisfacción laboral |
0.81 |
0.81 |
0.60 |
|
|
VD |
Desempeño eficiente |
0.90 |
0.90 |
0.75 |
|
|
VD |
Imagen y calidad académica |
0.89 |
0.88 |
0.61 |
Nota: VI = Variable independiente; VD = Variable dependiente; AVE = Varianza extraída media. Fuente: Elaboración propia (2021)
Cabe precisar que en esa fase de validez de los constructos mediante el AFC, fue necesario eliminar aquellos reactivos que mostraron cargas factoriales bajas (Hair et al, 2014), para lograr la estabilidad en modelo SEM, depurándose aún más la estructura factorial que se identificó en el AFE. De esta forma los reactivos que finalmente quedaron agrupados en cada factor del CH, SL, CO y dimensiones del DO, se observan en el modelo de investigación expuesto en el Diagrama 1.
Diagrama 1
Modelo explicativo del desempeño organizacional en CBTis de EMS
Fuente: Elaboración propia (2021).
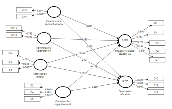
Posterior a la validación de los constructos (AFC), se procedió a aplicar el modelado de ecuaciones estructurales (SEM), mediante mínimo cuadrados parciales (PLS), como técnica para estudiar relaciones entre variables independientes (factores CH, SL y CO) y dependientes (factores DO), como metodología apropiada para explorar efectos predictivos entre diversas variables latentes (gráfico I). Se valoró un buen ajuste de este modelo final (gráfico I) con el indicador SRMR, el cual debe mostrar índices menores a 0.08, que para esta investigación se obutvo 0.07 y ello muesta el buen ajuste del modelo SEM (Hair et al, 2014; Martínez y Fierro, 2018; Mondéjar, 2017; Ruíz et al. 2010).
En la evaluación de significancia estadística en las hipótesis (con el procedimiento de Bootstrapping), se identificaron las relaciones entre variables que son estadísticamente significativas, cuando el estadístico t fuese mayor a 1.96 (tabla 5) y la predicción de las relaciones de variables, medidas con el coeficiente de determinación (R2) sea cercano a la unidad (Hair et al, 2014; Martínez y Fierro, 2018; Mondéjar, 2017; Ruíz et al. 2010).
En este sentido se confirmó valores explicativos de 0.68 (R2 ) para el factor de desempeño imagen-calidad académica, mientras que para el factor de desempeño eficiente, el modelo explica a dicha dimensión en un 0.77 (R2) estimándose ambos resultados muy buenos en su predicción por las variables independientes de SL, CO y los dos factores del capital humano.
Sin embargo, al analizar los valores t y significancia de forma específica para las hipótesis de investigación (tabla 5), se determinó que solo cuatro de las ocho se aceptan (HI1, HI2, HI3 y HI4), al identificar que solo el aprendizaje-colaboración y la satisfacción laboral contribuyen a explicar el desempeño organizacional de las instituciones educativas analizadas en sus dos factores determinantes (imagen-calidad académica y desempeño eficiente), siendo estos resultados coincidentes con otros estudios (Barkat y Beh, 2018; Hili et al, 2017; Linda y Fitria, 2019; Pedraza, 2020).
Tabla 5
Valores t y p para validar las hipótesis del estudio
|
No. |
Hipótesis de relaciones |
Valor t |
Valor P |
Resultado |
|
HI1 |
Aprendizaje-colaboración -> Desempeño eficiente |
5.931 |
0.000 |
Se acepta |
|
HI2 |
Aprendizaje-colaboración -> Imagen y calidad académica |
4.875 |
0.000 |
Se acepta |
|
HI3 |
Competencia capital humano -> Desempeño eficiente |
0.455 |
0.649 |
No se acepta |
|
HI4 |
Competencia capital humano -> Imagen y calidad académica |
1.602 |
0.110 |
No se acepta |
|
HI5 |
Compromiso organizacional -> Desempeño eficiente |
1.093 |
0.275 |
No se acepta |
|
HI6 |
Compromiso organizacional -> Imagen y calidad académica |
0.316 |
0.752 |
No se acepta |
|
HI7 |
Satisfacción laboral -> Desempeño eficiente |
7.387 |
0.000 |
Se acepta |
|
HI8 |
Satisfacción laboral -> Imagen y calidad académica |
5.325 |
0.000 |
Se acepta |
|
Nota: HI = Hipótesis de investigación. Fuente: Elaboración propia (2021) |
||||
En contraste, se observó que el compromiso organizacional y las competencias del capital humano, no tienen efectos sobre los dos factores determinantes del desempeño organizacional (imagen-calidad académica y desempeño eficiente), de tal forma que estos hallazgos contradicen los planteamientos de otros estudios (Allen y Meyer, 1996; Anaya y Lopez, 2015; Bontis, 2001; Bontis y Serenko, 2009; Budovich y Nadtochiy, 2019; Cernas et al, 2018; Linda y Fitria, 2019; Lupano y Castro, 2018; Nava y Mercado, 2011; Pedraza, 2020).
5. Conclusiones
La generación de conocimiento en la gestión de activos intangibles en el contexto de la educación media superior, es una línea de interés pertinente para la gerencia educativa, puesto que las escuelas tienen un papel central en la formación de capital humano competitivo para el desarrollo económico sostenible de sus naciones. En particular en entornos complejos como el que ha expuesto la pandemia del COVID, que ha producido efectos concretamente en el área de la educación, lo que hace necesario observar como las organizaciones educativas administran sus recursos intangibles y capacidades para hacer frente a los desafíos que emanan de situaciones de crisis como la que exhibe este fenómeno sanitario.
Por ello, se estima necesario que los directivos al frente de la gestión de centros educativos, así mismo, de quienes están al frente de las políticas públicas en materia de educación, contemplen en el diseño de sus estrategias de acción, a los activos intangibles involucrados de forma directa e indirecta en la gestión de procesos y prácticas educativas, considerando dentro de esos factores, variables como la satisfacción laboral, el compromiso organizacional y el capital humano, por las contribuciones que pueden aportar en su desempeño organizacional.
En la presente investigación, el desempeño organizacional (DO) es un constructo que se ha caracterizado por dos factores (imagen-calidad académica y desempeño eficiente), en donde las variables de aprendizaje-colaboración y la satisfacción laboral mostraron efectos positivos y significativos con ambas dimensiones del DO. El hallazgo controversial fue que el compromiso organizacional y las competencias del CH, no presentaron relaciones de dependencia significativas con los factores del desempeño organizacional.
Dentro de las principales inferencias del estudio, es sensibilizar a la gerencia de las instituciones educativas de EMS, sobre la relevancia de diseñar e implementar estrategias encaminadas a brindar reconocimiento por el trabajo bien hecho a su personal, a incentivar ambientes laborales que establezcan mecanismos para tomar en cuenta las sugerencias expuestas por los empleados, en donde se les ofrezca libertad para ejecutar sus funciones y deberes inherentes a los cargos, a impulsar los medios que permitan a los trabajadores participar en la variedad de tareas como parte de su trabajo, puestos que son prácticas que pueden elevar la satisfacción laboral y esta variable se ha observado que contribuye finalmente en la consecución de los resultados organizacionales, relacionados con la imagen-calidad académica y el desempeño eficiente.
Así mismo, otras prácticas que se infiere conveniente impulsar en estas instituciones educativas, es fomentar el trabajo en equipo, el aprendizaje organizacional, la colaboración para analizar y dar solución creativa y efectiva a los problemas organizacionales, porque desde la percepción de los empleados se valora conveniente fomentar ese tipo de tácticas, ya que aportan valor a los procesos y servicios que proporcionan, mejoran la satisfacción de los servicios por los usuarios, se da valor agregado a los procesos y eso contribuye a desempeños eficientes, que se relaciona con la aplicación racional de los recursos que disponen.
Una línea futura de análisis implica realizar estudios integrales y sistémicos, diseñados desde el paradigma científico de la complejidad, en donde se observe la participación de más actores involucrados de forma directa e indirecta en el sistema de gestión de las escuelas de EMS, por la relevancia y contribución que la voz de docentes, directivos, administrativos, alumnos, padres de familia, autoridades educativas, empresarios y demas actores sociales pueden aportar en el diseño e implementación de acciones pensadas en mejorar la calidad educativa en este nivel.
Desde la teoría de la organización y del capital humano, se estima necesario realizar investigaciónes desde los enfoques cualitativos y cuantitativos asi como diseños multicausales e interdisciplinares, para profundizar en la comprensión de la aportación de las prácticas de gestión de los recursos humanos hacia la mejora del desempeño y calidad educativa; considerando otras variables de estudio como el liderazgo, la motivación, la filosofía organizacional, el bienestar laboral, el trabajo colaborativo, el clima laboral, estrés laboral, las capacidades de resiliencia e innovación, entro otros constructos del comportamiento individual y colectivo del ser humano, ya que son fenómenos convenientes en el estudio de la gerencia pública educativa.
Es necesario tener presente la limitación de este estudio, puesto que solo participaron cuatro CBTIS del país, esto imposibilita la generalización de resultados, sin embargo, se permite contar con un acercamiento sobre la relación percibida de activos intangibles (competencias del capital humano, satisfacción laboral, compromiso organizacional, trabajo colaborativo) hacia el desempeño de las instituciones educativas del nivel EMS, sentando las bases para que nuevas investigaciones puedan ser desarrolladas con la finalidad de darle valor a la voz del docente y demas stakeholdes de estas organizaciónes.
Referencias bibliográficas
Allen, N. y Meyer, J. (1996). Affective, Continuance and Normative Commitment to the Organization: An Examination of Construct Validity. Journal of Vocational Behavior, 49, 252-276.
Allui, A. y Sahni, J. (2016). Strategic human resource management in higher education institutions: Empirical evidence from Saudi. Procedia-Social and Behavioral Sciences, 235, 361-371.
Alonderiene, R. y Majauskaite, M. (2016). Leadership style and job satisfaction in higher education institutions. International Journal of Educational Management, 30(1), 140-164. https://doi.org/10.1108/IJEM-08-2014-0106
Anaya, D. y Lopez, E. (2015). Satisfacción Laboral del profesorado de educación secundaria. Revista de Investigación Educativa, 33(2), 435-452.
Araya, S., Figueroa, P., Grandón, E., Ramírez, P. y Alfaro, J. (2018). Explorando la relación Sistemas de Información y Rendimiento Organizativo, a través de la Satisfacción y Compromiso Laboral en Universidades. Iberian Conference on Information Systems and Technologies, CISTI, 1-4.
Arias, F., Varela S., Loli, A. y Quintana, M. (2003). El compromiso organizacional y su relación con algunos factores demográficos. Lima-Perú: Rev. de Investigación en Psicología, 6(2).
Atif, K., Boghsani, G., Jave, A., Javed, A. y Javed, S. (2018). Does lack of job satisfaction intensify psichological distress among clinicians and vice versa? Electron J Gen Med, 15(5), 2-7.
Ayaz, M., Qahar, A., Ullah, R. y Afeef, M. (2018). Assessing the Influence of Selected Human Capital Management Factors on the Organizational Performance of Higher Education Sector in Afghanistan. Journal of Business and Tourism, 4(2), 173-180.
Barbosa-Chacón, J. W., Barbosa Herrera, J. C. y Rodríguez Villabona, M. (2015). Concepto, enfoque y justificación de la sistematización de experiencias educativas: Una mirada “desde” y “para” el contexto de la formación universitaria. Perfiles educativos, 37(149), 130-149.
Barkat, W. y Beh, L. (2018). Impact of intellectual capital on innovation capability and organizational performance: An empirical investigation. Academy of Strategic Management Journal, 17(2), 1-8.
Barreto, A. y Azeglio, A. (2013). La problemática de la gestión del capital humano en las MiPymes de alojamiento turístico de la ciudad de Buenos Aires- Argentina. Estudios y perspectivas en turismo, 22(6), 1140–1159. https://bit.ly/3CUlAge
Bermúdez, J., Pedraza, A. y Rincón, C. (2015). El clima organizacional en universidades de Bogotá desde la pespectiva de los estudiantes. REDIE Revista Electrónica de Investigación Educativa, 17(3), 1-12.
Bernabé, M. y Cremades, R. (2017). Sociedad del conocimiento, capital intelectual y educación musical en el siglo XXI. Revista Electrónica Complutense de Investigación en Educación Musical, 14, 47-59.
Bontis, N. (2001). Assessing knowledge assets: a review of the models used to measure intellectual capital. International Journal of Management Reviews, 3(1), 41-60.
Bontis, N. y Serenko, A. (2009). A causal of human capital antecedents and consequents in the financial services industry. Journal of Intellectual Capital, 10(1), 53-69.
Budovich L. y Nadtochiy Y. (2019). Teacher intellectual capital. Assessment approaches. Revista Espacios, 40(8), 2-27.
Bueno, E., Salmador, M. P. y Merino, C. (2008). Génesis, concepto y desarrollo del capital intelectual en la economía del conocimiento: Una reflexión sobre el Modelo Intellectus y sus aplicaciones. Estudios de Economía Aplicada, 26(2), 43-63.
Bustos, E., Morán, L., Álvarez, S. y Alemán, E. (2012). Gestión del capital intelectual para generar productividad científica en Instituciones de Educación Superior Públicas. Docencia e Innovación Tecnológicas, 10, 17–20.
Cabrol, M. y Székely, M. (2012). Educación para la transformación. BID
Cantón, I., Téllez, S. (2016). La satisfacción laboral y profesional de los profesores. Revista Lasallista de Investigación, 13(1), 214-226.
Castro, A. (2015). Competencias administrativas y académicas en el profesorado de educación media superior. Revista Mexicana de Investigación Educativa, 20(64), 263-294.
Cernas, D., Mercado, P., Davis, M. (2018). Perspectiva futura de tiempo, satisfacción laboral y compromiso organizacional: efecto mediador de la autoeficacia, la esperanza y la vitalidad. Journal of Work and Organizational Psychology, 34, 1-9.
Cheng, E. (2015). Knowledge Sharing for Creating School Intellectual Capital. Procedia - Social and Behavioral Sciences, 191(852), 1455–1459. https://doi.org/10.1016/j.sbspro.2015.04.307
Chiang, M., Gómez, N. y Hidalgo, J. (2017). Job satisfaction of Chilean workers. A model of structural equations. Cuadernos de Administración,33(57),48-60.
Chiang, M., Núñez, A., Martín, M. y Salazar, M. Compromiso del Trabajador hacia su organización y la relación con el clima organizacional: Un análisis de género y edad. Panorama socioeconómico, 28(40), 92-103. https://panorama.utalca.cl/dentro/2010-jul/articulo7.pdf
Chiang, M., Salazar, C., Huerta, P. y Núñez, A. (2008). Clima organizacional y satisfacción laboral en organizaciones del sector estatal (instituciones públicas). Desarrollo, adaptación y validación de instrumentos. Universum, Revista de Humanidades y Ciencias Sociales, 2(23), 66-85. https://www.redalyc.org/articulo.oa?id=65027765004
Chiang, V. M. M., Núñez, P. A., y Huerta, R. P. (2007). Relación del clima organizacional y la satisfacción laboral con los resultados, en grupos de docentes de instituciones de educación superior. Revista de las Facultades de Derecho y Ciencias Económicas y Empresariales, 72, 49-74. https://revistas.comillas.edu/index.php/revistaicade/article/view/407
Cortés, C., Muna, J., Muñoz, P. (2018). Incidencia del Capital Intelectual en el rendimiento financiero de las Universidades de Chile. Ingeniare. Revista Chilena de Ingenieria, 26(4), 593-598.
Dorasamy, N. y Kenneth, M. (2015). Job and career satisfaction in higher education institutions: a case study of university “A” in South Africa. Problems and Perspectives in Management, 13(4), 258-269.
Farah, A. y Abouzeid, S. (2017). The impact of intellectual capital on performance: Evidence from the public sector. Knowledge Management & E-Learning: An International Journal, 9(2), 225-238.
Fernándes, D. J., Sotolongo, M. y Martínez, C. C. (2016). La evaluación del desempeño por competencias: percepciones de docentes y estudiantes en la educación superior. Formación universitaria, 9(5), 15-24.
Ghosh, S., y Joshi, P. (2016). How organizational climate influences job satisfaction in educational sector- a theoretical perspective. International Journal of Business and Management Invention, 5(6), 34-43.
Gil, J. (2017). Características personales y de los centros educativos en la explicación de la satisfacción laboral del profesorado. Revista de Psicodidáctica, 22(1),16-22. https://doi.org/10.1387/RevPsicodidact.15501
Gogan, L., Artene, A., Sarca, I. y Draghici, A. (2016). The Impact of Intellectual Capital on Organizational Performance. Procedia Social and Behavioral Sciences, 221, 194-202.
González, F., López, T., Sánchez, S. (2014). Satisfacción laboral y compromiso organizativo en los recursos humanos de la hostelería de Córdoba. Intangible Capital, 10(1), 89-211.
González, M. O. (2018). Percepción del desempeño docente-estudiante en la modalidad mixta desde una mirada ecosistémica. RIDE. Revista Iberoamericana para la Investigación y el Desarrollo Educativo, 8(16), 370-393.
González-Loureiro, M. y Teixeira, A. M. (2015). Intellectual capital in public universities: a performance-oriented approach to manage intangible. International Journal of Engineering and Industrial Management, (3), 95-125.
Hair, J., Hult, G., Ringle, C. y Sarstedt, M. (2014). A partial least squares structural equation modeling (PLS_SEM). Estados Unidos de América: SAG Publications, Inc.
Hernández, C. y Ramos, J. (2018). La Inteligencia emocional y la práctica docente en profesores investigadores. Revista Iberoamericana para la Investigación y el Desarrollo Educativo, 9(17), 1-29. https://doi.org/10.23913/ride.v9i17.387
Hernández, R., Fernández, C. y Baptista, P. (2014). Metodología de la Investigación. McGraw Hill.
Hili, P. Gani, M. U., Hamzah, N., Rahman, Z. y Sjahruddin, H. (2017). Effect of human capital and leadership on institutions performance and competitive advantages IRA-International. Journal of Management & Social Sciences, 7(3), 479-488. https://dx.doi.org/10.21013/jmss.v7.n3.p9
Hinkin, T. (1995). A review of scale development practices in the study of organizations. Journal of Management, 21(5), 967-988.
Hosie, P., Sevastos, P., y Cooper, C. (2007). The ‘Happy productive worker thesis’ and Australian managers. Journal of Human Values, 13(2), 151-176. https://doi.org/10.1177/097168580701300207
Ibrahim, M. y Yusof, M. (2019). Intellectual capital efficiency and credit risk in Sub-Saharan African banks. Revista de Ciencias Humanas y Sociales, 35(19), 1665-1693.
INEE. (21 de 11 de 2012). La Eduación en México: Estado actual y consideraciones sobre su evaluación. Obtenido de https://www.senado.gob.mx/comisiones/educacion/reu/docs/presentacion_211112.pdf
Latif, M., Ahmad, M., Qasim, M., Mushtaq, M. y Ferdoos, A. (2013). Impact of employee´s job satisfaction on organizational performance. European Journal of Business and Management, 5(5), 166-171.
Leitner, K. (2004). Intellectual capital reporting for universities conceptual background and application for Austrian universities, Research evaluation, 13(2), 129–140.
Linda, M. y Fitria, Y. (2019). The effect of intellectual capital on job satisfaction on bank employees. Revista de Ciencias Humanas y Sociales, 35(19), 1244-1265.
Locke, E. (1969). What is job satisfaction? Organizational Behaviour and Human. Performance, 4, 309-336.
López, S. (2016). Competitividad de la Educación Superior en cuatro países de América Latina: perspectiva desde un ranking mundial. Revista de la Educación Superior, 45(178), 45-59.
Lora, L. E., Cruz, P. B. y Larios, B. I. O. (2018). Detección de variables predictoras de éxito y desempeño desfavorable de la actividad docente en pregrado presencial en una institución pública estatal. Edetania Estudios y propuestas socioeducativas, (54), 73-92.
Lupano, M. y Castro, A. (2018). Influencia de virtudes organizacionales sobre satisfacción, compromiso y performance en organizaciones argentinas. Interdisciplinaria, 35(1), 171-188. https://www.redalyc.org/journal/180/18058784010/html/
Martínez, M. y Fierro, E. (2018). Aplicación de la técnica PLS_SEM en la gestión del conocimiento: Un enfoque técnico práctico. RIDE Revista Iberoamericana para la Investigación y el Desarrollo Educativo, 8(16), 130-164.
Martínez-Chairez, G. y Guevara-Araiza, A. (2015). La evaluación del desempeño docente. Ra Ximhai, 11(4),113-124. https://www.redalyc.org/articulo.oa?id=461/46142596007
Mercado, P., Gil, P. y Cernas, D. (2016). Validez inicial de una escala de medición de capital intelectual en universidades. Universitas Psychologica, 15(2), 109-120.
Mondéjar, J. (29 y 30 de Noviembre de 2017). Modelos de Ecuaciones Estructurales con PLS (Partial Least Squares). V Jornadas de Investigación Científica del Turismo: https://riuma.uma.es/xmlui/bitstream/handle/10630/14917/AN%C3%81LISIS%20CR%C3%8DTICO%20DE%20LAS%20FUENTES%20ESTADISTICAS%20DEL%20TURISMO.pdf?sequence=1
Montejano García, S., López-Torres, G. C., Pérez Ramos, M. de J., & Campos García, R. M. (2021). Administración de operaciones y su impacto en el desempeño de las empresas. Revista De Ciencias Sociales, 27(1), 112-126. https://doi.org/10.31876/rcs.v27i1.35301
Morales, R., Morales, R. y Yépez, M. J. B. (2017). Competencias docentes y desempeño: un estudio con profesores universitarios. Revista Publicando, 4(11), 248-269.
Muñoz, M. P. S., y Pérez, S. E. (2007). New management in higher education institutions: introducing intellectual capital approaches. Conradi Research Review, 4(2), 71.
Nava, R. y Mercado, P. (2011). Análisis de trayectoria del capital intelecutal en una universidad pública Mexicana. Revista Electrónica de Investigación Educativa, 13(2), 166-187.
OCDE, (2017). Estudios Económicos de la OCDE. Organization for Economic Cooperation and Development
OCDE, (2018). OECD Labour force statistics 2017. Paris
Orozco, F. C. E. (2014). Orientación de las organizaciones públicas al aprendizaje organizacional. El caso de los organismos descentralizados en el Estado de Sonora, México. Estudios Gerenciales, 30(130), 10-17. https://doi.org/10.1016/j.estger.2014.01.010
Pecino-Medina, V., Mañas-Rodríguez, M. A., Díaz- Fúnez, P. A., López-Puga, J., y Llopis-Marín, J. M. (2015). Clima y satisfacción laboral en el contexto universitario. Anales de Psicología, 31(2), 658-666. https://dx.doi.org/10.6018/analesps.31.2.171721
Pedraza, N. A. (2018). El clima organizacional y su relación con la sa- tisfacción laboral desde la percepción del capital humano. Revista Lasallista de Investigación, 15(1), 90-101. https://dx.doi.org/10.22507/rli.v15n1a9
Pedraza, N., Lavin, J., Marmolejo, J., Vasconcelo, R. y Garcia, J. (2017). Caracterización del capital intelectual en el sector empresarial del estado de Tamaulipas, México. Visión Gerencial (1), 119-143.
Pedraza.N. (2020). Satisfacción laboral y compromiso organizacional del capital humano en el desempeño en instituciones de educación superior. Revista Iberoamericana para la Investigación Educativa y el Desarrollo, 10(20), 1-29. https://doi.org/10.23913/ride.v10i20.595
Pizarro, J., Fredes, D., Inostroza, C. y Torreblanca, E. (2019). Motivación, satisfacción laboral y flow en los trabjadores de la salud. Revista Venezolana de Gerencia, 24(87), 843-859.
Ramírez, Y. y Gordillo, S. (2014). Recognition and measurement of intellectual capital in Spanish universities. Journal of Intellectual Capital, 15(1), 173–188. https://doi.org/10.1108/JIC-05-2013-0058
Reyes, M. E. (2016). Relación entre Habilidades Sociales y Desempeño Docente desde la percepción de estudiantes adultos de universidad privada en Lima, Perú. Revista Digital de Investigación en Docencia Universitaria, 10(2), 17-31.
Ritchey, F. (2006). Estadística para las ciencias sociales. McGraw Hill.
Rondón, M. y Ammar, M. (2016). Gestión del talento humano en organizaciones educativas. Revista de Investigación, 40(88), 148-165. https://www.redalyc.org/pdf/3761/376147131008.pdf
Rubio, A. (2016). Capital humano y sociedad de control. Cuadernos de Filosofía Latinoamericana, 37(115), 103-126.
Ruíz, M., Pardo, A. y San Martin, R. (2010). Modelos de ecuaciones estructurales. Papeles del psicólogo, 31(1), 34-45.
Segredo, A. M. (2016). Aproximación teórica a la evolución, teorías, enfoques y características que han sustentado el desarrollo de las organizaciones. Revista Cubana de Salud Pública, 42, 585-595.
SEP. (s/f), La Eduación Media Superior en el Sistema Educativo Nacional. https://educacionmediasuperior.sep.gob.mx/es_mx/sems/ems_sistema_educativo_nacional
Siu, J. L. R. (2020). Las habilidades blandas como base del buen desempeño del docente universitario. INNOVA Research Journal, 5(2), 186-199.
Spector, P. (1985). Measurement of Human Service Staff Satisfactión. American Journal of Community Psychology, 13(6), 693-713.
Stamolampros, P., Korfiatis, N., Chalvatzis, K. y Buhalis, D. (2019). Job satisfaction and employee turnover determinants in high contact services: Insights from EmployeesÖnline reviews. Tourism Management, 75, 130-147.
Toalá-Sánchez, G., Meza-Bolaños, D. y Mejía-Madrid, G. (2017). Modelo de gestión del conocimiento y capital intelectual de los docentes universitarios. Revista Publicando, 4(11), 270-286. https://revistapublicando.org/revista/index.php/crv/article/view/524
Vásquez, G., Guerrero, J.F., Núñez, T. (2014). Gestión de conocimiento, capital intelectual y competitividad en pymes manufactureras en México. Revista Retos, 7(1), 29-43.
Villagrán, C., Hernández, M. E. M. y Delgado, S. C. (2018). Relación entre variables mediadoras del desempeño docente y resultados educativos: una aproximación al liderazgo escolar. Opción: Revista de Ciencias Humanas y Sociales, (87), 213-240.
Warr, P., Cook, J., Wall, T. (1979). Scales for the measurement of some work attitudes and aspects of psychological well-being. Journal of Occupatinal Psichology, 52, 129-149.
Xu, Z., Hannaway, J. y Taylor, C. (2011). Making a difference? The Effects of Teach for America in High School. Journal of Policy Analysis and Management, 30(3), 447-469.
Yang, Ch. (2015). The effects of higher education’s institutional organizational climate on performance satisfaction: perceptions of university faculty in Taiwan. International Business Research, 8(8), 103-117.
Zamani, P. A., y Karimi, F. (2016). The relationship between organizational climate and the organizational silence of administrative staff in education department. International Education Studies, 9(6), 120-129.
Zenteno, A. y Durán, S. (2016). Factores y practicas de alto desempeño que influyen en el clima laboral: Análisis de un caso. INNOVAR, Revista de Ciencias Administrativas, 26(59), 119-135.
Žilvinas, G. S. S. E. P. y Leitner, M. K. H. (٢٠١٥). An Intellectual Capital Maturity Model (ICMM) to Improve Strategic Management in European Universities: A Dynamic Approach. Journal Intellectual Capital, 16, 419-442.