Universidad del Zulia (LUZ)
Revista Venezolana de Gerencia (RVG)
Año 26 No. 96 2021, 1076-1095
ISSN 1315-9984 / e-ISSN 2477-9423
COMO CITAR: Paredes Castellanos, E., Hernández Carrillo, C. G., y Rojas Sánchez, I. (2021). Capacidades de adaptación al cambio en organizaciones del centro histórico de Tunja. Revista Venezolana de Gerencia, 26(96), 1076-1095. https://doi.org/10.52080/rvgluz.26.96.6
Capacidades de adaptación al cambio en organizaciones del centro histórico de Tunja
Paredes Castellanos, Eugenio*
Hernández Carrillo, Carlos Gabriel**
Resumen
El centro histórico de Tunja tiene la mayor concentración de actividad demográfica y económica de la ciudad y se compone de un enriquecido patrimonio arquitectónico y cultural. No obstante, los actuales fenómenos globales y urbanos han generado variaciones en el entorno y los patrones socioeconómicos que influyen en las tradicionales dinámicas comerciales. Estos cambios generan retos en la adaptación de sus organizaciones. Por lo anterior, la presente investigación busca analizar las características gerenciales y comerciales que influyen en la adaptación al cambio en el centro histórico de Tunja. Por lo anterior, se formuló un análisis que relaciona las causalidades de percepción con las herramientas de gestión para la permanencia mediante el modelo de ecuaciones estructurales. Los resultados determinaron que el capital humano posee habilidades relacionadas con el conocimiento de proceso y trabajo colaborativo. Sin embargo, existen deficiencias tecnológicas de información y comunicación en la gestión organizacional. Por lo anterior, fue posible estimar y formular acciones para la planeación estratégica en coherencia con la relación de la organización y su entorno para generar sinergia con los grupos de interés y el soporte de políticas que incorporen acciones de adaptación al cambio.
Palabras clave: Colombia; capacidades de adaptación; centro histórico; percepción.
Recibido: 20.05.21 Aceptado: 15.08.21
* Agradecimiento: A la Universidad Pedagógica y Tecnológica de Colombia por su apoyo incondicional.
** Magister en Administración y dirección de empresas; Tunja-Colombia; Docente investigador; Universidad Pedagógica y Tecnológica de Colombia-Colombia. Email: Eugenio.paredes@uptc.edu.co ORCID: https://orcid.org/0000-0002-0314-0872
*** Maestría en metalurgia y ciencia de los materiales; Tunja-Colombia; Docente investigador: Universidad Pedagógica y Tecnológica de Colombia-Colombia. Email: carlosgabriel.hernandez@uptc.edu.co ORCID: https://orcid.org/0000-0001-9381-3649
**** Doctorado en Educación; Universidad Norbert Winner-Perú; Docente investigador; Universidad Pedagógica y Tecnológica de Colombia-Colombia. Email: Isaura.rojas@uptc.edu.co ORCID: https://orcid.org/0000-0003-2396-6214
Adaptive capacities to change in organisations in Tunja’s historic centre
Abstract
The historic center of Tunja has the highest concentration of demographic and economic activity in the city and is composed of an enriched architectural and cultural heritage. However, current global and urban phenomena have generated variations in the environment and socio-economic patterns that influence the traditional commercial dynamics. These changes generate challenges in the adaptation of their organizations. Therefore, this research analyzed the managerial and commercial characteristics that influence adaptation to change in the historic center of Tunja. Consequently, an analysis was formulated that relates the causalities of perception with the management tools for permanence by means of structural equation modelling. The results determined that human capital possesses skills related to process knowledge and collaborative work. However, there are information and communication technology deficiencies in organizational management. Therefore, it was possible to estimate and formulate actions for strategic planning in coherence with the relationship between the organization and its environment in order to generate cooperation with stakeholders and the support of policies that incorporate actions to adapt to change.
Keywords: Colombia; adaptive capacities; Historic center; Perception; Structural equation modeling.
1. Introducción
La globalización promueve cambios espaciales en las ciudades integradas a la red económica mundial y de mercados (Ponce-Espinosa et al, 2017), caracterizada por las dimensiones multifacéticas según la variedad y tipología de comercio. Estas dinámicas repercuten en la urbanización y/o reestructuración de las urbes (Furlan, 2017; Joo y Park, 2017). Como protagonistas principales en el desarrollo económico, las organizaciones públicas y privadas enfrentan grandes retos producto del entorno cambiante, que afectan el desempeño y su nivel de competitividad. Por lo tanto, se han generado nuevos riesgos asociados a la permanencia o supervivencia en el mercado y la sostenibilidad organizacional se relaciona directamente con el grado de interpretación, relación y adaptación de las organizaciones con su entorno y previsión a los hechos. Lo anterior permite reducir al grado de afectación e identificar nuevas oportunidades para permanecer o incrementar el valor de las organizaciones en el entorno (Velázquez y Vargas, 2012).
Por lo tanto, las grandes urbes como motores de la economía deben propender por el fomento de la dinámica comercial en su territorio. Por consiguiente es necesario generar factores diferenciales como iniciativas socialmente responsables que proporcionen ventajas competitivas en las empresas (Martínez y Sánchez, 2016). Según Polanco, Ramírez, y Orozco (2016), el potencial empresarial se sustenta en la ética y política, reflejada en la responsabilidad socioeconómica y ambiental. De manera que deben formularse políticas claras para conformar del entorno empresarial en coherencia con un territorio propicio para la permanencia en el mercado con características distintivas en el entorno de la organización.
Estas características han hecho de Tunja y su centro histórico entornos diferenciados que requieren un manejo especial, debido a su connotación de ciudad colonial y protagonista de grandes acontecimientos de la historia colombiana, devela un patrimonio material y una concentración del desarrollo arquitectónico, cultural y socioeconómico. Estas características convierten al centro histórico de Tunja en la zona con mayor concentración de actividad económica de la ciudad y la representatividad de los ecosistemas de innovación y ambientes de negocio.
Tradicionalmente, los centros históricos constituyen la mayor concentración de actividad demográfica y comercial de la ciudad y estos son sometidos a importantes operaciones de revitalización para salvaguardar el amplio patrimonio cultural y arquitectónico, debido al esfuerzos aunado para su preservación, defensa, vigilancia, incorporación y la transmisión de valores heredados para la conservación de una base social y cultural enriquecida (Centro de Investigación sobre Dinámica Social, 2007; Saraiva y Pinho, 2017). Por lo tanto, estos procesos de revitalización incluyen, modernización del comercio, reurbanización de zonas deprimidas, mejoras en el espacio público, diseño de calles y esquemas de peatonales (Balsas, 2007; Rafiemanzelat y Emadi, 2015).
Estos cambios implican nuevas formas del desarrollo comercial, relacionadas con transformaciones en el contexto geográfico, económico y social, ya que los nuevos paradigmas de comercio se centran grandes superficies ubicadas en la periferia de la ciudad y alejados del comercio tradicional, producto de nuevas dinámicas y cambios urbanísticos tendientes a descentralizar actividades antrópicas. Lo anterior repercute y causa conflictos en los centros históricos que tradicionalmente han amparado las actividades comerciales y sociales de la ciudad y el adecuado uso del patrimonial, cultural, histórico y comercial (Lopes, 2000).
En consecuencia, aspectos sociales, económicos e incluso morfológicas de la vida urbana integrados por singularidades en la ubicación, son atractivos para los grupos sociales según los efectos en la centralidad, accesibilidad, disposición, diseño, visibilidad y la popularidad, considerando la capacidad de satisfacer la demanda en bienes y servicios con la intención de convertirlos en lugares apreciados al responder a estas necesidades reales o percibidas en los comerciantes y consumidores (Saraiva y Pinho, 2017).
Además, al implementar transformaciones urbanas en lugares representativos, estos tienden a modificar la dinámica comercial, exigiendo a las organizaciones a enfrentar situaciones que alienta la necesidad de cambio, iniciando por la redefinición y direccionamientos estratégico, afectando la estructura organizativa, procesos y procedimientos, trascendiendo hasta afectar los valores básicos, creencias, hábitos y el sistema de significados, configurándose una nueva cultura de la organización (Montealegre y Claderon, 2007). Por lo anterior, se busca identificar el impacto de estos proyectos en el cambio de hábitos de consumo de la población como factor dinamizador y potenciador de la diversidad económica (Casado y Lora-Tamayo, 2013), tendiente a replicarse en paralélelo con estudios que permitan identificar los cambios generados, mediante la unión de diferentes perspectivas geográficas y organizacionales, involucrando las condiciones históricas, arquitectónicas, económicas y de cohesión social en los centros de las ciudades a partir de potencialidades endógenas y estableciendo condiciones para la incorporación y ubicación de otras ofertas comerciales que permitan disminuir las desigualdades sociales y la integración de los habitantes (Marengo y Elorza, 2014; Pérez y Aguilar, 2004; Rafiemanzelat y Emadi, 2015).
Por lo tanto, es indispensable establecer características y análisis alrededor de las organizaciones y el efecto de la revitalización urbana como fruto de las políticas comunes y tendientes a modificar el espacio para la protección del patrimonio. Por lo tanto, la presente investigación caracterizó el espacio geográfico del centro histórico y las diferentes actividades socioeconómicas realizadas junto con la formulación de instrumentos para establecer los procesos de capacidad de adaptación al cambio a través de un compendio de variables relacionadas con los paradigmas para la permanencia organizacional en el mercado. estas formulaciones se evaluaron por un modelo de ecuaciones estructurales para establecer la relación de dependencia o independencia entre las variables relacionadas con los procesos de adaptación al cambio y la percepción de las organizaciones (Escobedo et al, 2016). Los resultados obtenidos permiten identificar la incidencia de la planeación organizacional en relación con los factores que integran adecuada política para la adaptación al cambio en el centro histórico de la ciudad de Tunja.
2. Aspectos metodológicos de la investigación
La zona de estudio es delimitada por el “Plan Especial de Manejo y Protección del Centro Histórico de la Ciudad de Tunja (Ministerio de Cultura, 2012), el cual ha establecido según características históricas y de conservación los linderos de esta zona en la ciudad. Posteriormente se evalúan los predios que conforman el centro histórico de la ciudad de Tunja, en una extensión de 1.124.132,21 m² y los predios la actividad económica correspondiente a través del recuento en campo. Estos resultados se ilustran en el Ilustración 1.
Ubicación geográfica de las organizaciones presentes en el centro histórico de Tunja
Fuente: elaboración propia.
Para caracterizar cada actividad económica se utilizó la Clasificación Internacional Industrial Uniforme (CIIU) sin establecer distinciones según el régimen de propiedad, estructura jurídica y modalidad de explotación, dado que estos criterios no se relacionan con la actividad económica del predio (Departamento Administrativo Nacional de Estadística [DANE], 2012).
Por lo anterior, se caracterizó un total de 2193 predios o puntos geográficos, de los cuales 646 desarrollan actividades comerciales o de servicios y 1330 diferentes organizaciones. El Ilustración 1, ilustra la distribución geográfica de la zona y muestra de estudio, seleccionada aleatoriamente mediante la ecuación 1 al implementar una confianza del 95% y error del 4%.
|
|
Donde:
n= Tamaño de la muestra requerida.
p = Condición de confianza requerido (habitualmente se utiliza un 95%).
e =Porcentaje de error máximo requerido.
z = Valores de la función de distribución acumulada que corresponde al nivel de confianza requerido.
Con base en la ecuación 1, 400 organizaciones corresponden aproximadamente a la muestra representativa y fueron realizadas un total de 402 encuestas aleatoriamente sin contemplar características particulares.
En este orden de ideas, se emplea como pilares principales una base teórica que permitan relacionar la percepción de organizaciones mediante variables de incidencia, describiendo un modelo de factores que influyen en las Capacidades de Adaptación al Cambio (AOC) en las organizaciones del centro histórico de Tunja. El instrumento fue diseñado de acuerdo a la modelación propuesta y validada por el Modelo de Ecuaciones Estructurales (SEM). Esta se implementó en la muestra representativa de organizaciones que ejercen su actividad económica al interior de la zona de influencia del centro histórico de Tunja. El cuadro 1, presenta las variables observadas y los factores seleccionados con las capacidades de adaptación al cambio.
Variables y preguntas relacionadas
|
Variable latente |
Sigla |
Preguntas correspondientes |
|
Propuesta de valor |
V3 |
El propósito de la organización está orientada a servicios de valor agregado |
|
V8 |
La organización cuenta con políticas de calidad y productividad (optimización de recurso). |
|
|
V9 |
La empresa toma decisiones con base en datos históricos de la organización e incluye a sus colaboradores. |
|
|
Relación con el entorno |
V12 |
La organización tiene relaciones con los clientes a largo plazo |
|
V18 |
La empresa cuenta con proveedores calificados y disponibilidad de insumos. |
|
|
V20 |
La empresa se encuentra ubicada en el lugar de congregación de sus clientes. |
|
|
Talento humano |
V21 |
La organización fomenta el desarrollo de habilidades para el trabajo en equipo |
|
V22 |
La organización lleva acabo un estilo de gestión participativa |
|
|
V27 |
La organización tiene un plan de capacitación orientado para generar y compartir conocimiento |
|
|
Tecnología |
V31 |
Emplea actualmente algún medio digital (web, blog, redes sociales) para promocionar su empresa. |
|
V32 |
La organización cuenta con redes sociales (Facebook, Twitter, Instagram, Youtube) para promocionar los servicios |
|
|
V33 |
La organización empleo o cuenta con alojamiento en herramientas de búsqueda electrónica. |
|
|
Variables latentes determinadas no definidas. |
V1 |
El propósito de la organización resalta la promoción de iniciativas de innovación |
|
V4 |
La empresa cuenta con alguna herramienta de planeación estratégica (misión, visión, cultura organizacional) |
Fuente: elaboración propia
Posteriormente, se emplea el software IBM SPSS Amos 24 Graphics®, para crear el SEM y describir los principales hallazgos de esta investigación (Escobedo et al, 2016). Mediante la percepción y reflexión de las afirmaciones, se evalúa el desempeño, capacidades organizacionales y prácticas administrativas. Las opciones de respuestas se desglosan utilizando escala de Likert al establecer como uno (1) totalmente en desacuerdo y cinco (5) totalmente de acuerdo.
Para evaluar la fiabilidad del instrumento implementado, se establece la AOC en el centro histórico de Tunja, se utilizó el análisis de confiabilidad Alfa de Cronbach, el cual permite medir la consistencia interna de un conjunto de ítems que conforman una escala de medida y evaluar la magnitud de correlación entre la medición de las variables observables del instrumento (Oviedo y Campos-Arias, 2016).
Con el objetivo de construir un mecanismo que describa la relación de los factores que influyen en la AOC en el centro histórico de la ciudad de Tunja, se construyó un SEM mediante el análisis de variables observadas, permitiendo evaluar la relación de causalidad entre ellas (Cruz-Rodríguez y Rodríguez-Flores, 2018). Estos modelos son diagramas para visualizar las relaciones de variables observadas y su efecto en variables no observadas mediante una combinación lineal de estas (Joe F Hair, Celsi, Money, Samouel, y Page, 2016; Joe F Hair, Ringle, y Sarstedt, 2014; Joseph F Hair, Hult, Ringle, y Sarstedt, 2017). El diagrama 1, describe el modelo SEM y muestra el efecto que posee cada variable dentro de un conjunto de factores observados e identifica los cambios causados.
Diagrama 1
Esquema del SEM utilizado
Fuente: elaboración propia basados en Hair, J. F., Hult, G. T. M., Ringle, C. M., y Sarstedt, M (2017). A Primer on Partial Least Squares Structural Equation Modeling (PLS-SEM).
La elección del modelo obedece a la necesidad de realizar un análisis factorial exploratorio que permita estimar parámetros, evaluar ajustes y especificar un modelo e interpretar resultados, el sistema de ecuaciones estructurales tiene la ventaja, sobre otros sistemas y técnicas multivariantes, el analizar las relaciones por cada subconjunto de variables, permitiendo una interrelación entre variables de diferentes grupos, dependiendo del propósito de la investigación (Escobedo et al, 2016).
3. Características gerenciales y comerciales que influyen en la adaptación al cambio en el centro histórico de Tunja: una idea de modelo
Para evaluar la fiabilidad del instrumento implementado para establecer la AOC en el centro histórico de Tunja, se utilizó el análisis de confiabilidad Alfa de Cronbach, el cual permite medir la consistencia interna de un conjunto de ítems que conforman una escala de medida y evaluar la magnitud de correlación entre la medición de las variables observables del instrumento (Oviedo y Campos-Arias, 2016). El resultado obtenido se observa en la tabla 1.
Fiabilidad del cuestionario, Calculo de Alfa de Cronbach
|
Cantidad de Ítems |
Alfa de Cronbach esperado |
Alfa de Cronbach obtenido |
|
402 |
≥ 0,7 |
0,89 |
Fuente: elaboración propia
El nivel obtenido en la validación por el coeficiente alfa de Cronbach es adecuado, denotando las proximidades en el mismo tipo de respuesta en diferentes grupos de datos, permitiendo correlacionar la evaluación de una única dimensión teórica de constructos en función de la evaluación cuantitativa en la percepción de capacidades organizacionales al cambio implementando la escala de Likert y estableciendo una alta relación en los resultados obtenidos (Frías-Navarro, 2019; Joseph et al, 2017).
Se establecieron en el total de 1330 organizaciones las actividades socioeconómicas según la clasificación CIIU. El 43% se destina a la comercialización de bienes en 34 diferentes actividades. Las organizaciones dedicadas a proporcionar herramientas comunes e intangibles denominadas servicios ocupan el 57% de participación diversificada en 43 actividades. Lo anterior permite identificar una amplia, variada y condensada oferta económica en coherencia con la centralización de dichas actividades en esta zona de la ciudad como se discrimina en el gráfico 1 y 2.
Participación de actividades comerciales en el centro histórico de Tunja
Fuente: elaboración propia.
Porcentaje de participación de las diferentes actividades de servicios en el centro histórico de la ciudad de Tunja
Fuente: elaboración propia.
La concentración de actividad económica en el centro histórico es representada por organizaciones con actividades textiles, confecciones, comercialización de prendas de vestir y tiendas de abarrotes, tradicionalmente; no obstante, este tipo de actividades han migrado a otros sectores de la ciudad debido a las dificultades originadas por la infraestructura que subyace como patrimonio inmodificable en esta zona de la ciudad; por lo tanto, la migración de comercio a centros urbanos con una mayor capacidad de infraestructura y acceso han generado una mayor competencia y estrategias organizacionales para la adaptación al cambio.
En el gráfico 2, describe la cantidad y variedad de actividades destinadas a ofrecer servicios a la ciudadanía, originadas principalmente por la ubicación exclusiva en el centro histórico de entidades públicas; en consecuencia, gran parte de la oferta en la ciudad se ubica en cercanía de este tipo de establecimientos. De igual forma, los servicios relacionados con el turismo y entidades gubernamentales, motivan la presencia de oferta comercial como cafeterías, bares, restaurantes y alojamiento. Asimismo, las condiciones para su adaptación y supervivencia se relacionan con un ambiente competitivo, con base en el desarrollo de mejores y nuevos servicios (Sánchez, Swinnen, y Iniesta, 2013).
En otro orden de ideas la tabla 2 evidencia los índices de ajuste esperados para el SEM e índices obtenidos para el análisis factorial confirmado, donde la exactitud de los datos se establecen mediante comparación de estos índices (Escobedo et al, 2016); para este fin se valida la coherencia del modelo AOC por medio del software IBM SPSS Amos 24 Graphics®.
Índices de ajuste esperados para un modelo de ecuaciones estructurales e índices obtenidos para el análisis factorial confirmado
|
Índice de ajuste |
Esperado |
Obtenido |
|
Chi-Cuadrado X² |
˃ ٠,٠٥ |
127,88 |
|
Discrepancia entre X² y grados de Libertad; (CMID/DF) |
˂ ٥ |
1,91 |
|
Error cuadrático media de aproximación (RMSEA) |
˂ ٠,٠٥ |
0,05 |
|
Índice de ajuste comparativo (CFI) |
0,90 -1 |
0,96 |
|
Índice de ajuste normalizado (NFI) |
0,90 -1 |
0,93 |
|
Índice no normalizado de ajuste (NNFI o TLI) |
0,90 -1 |
0,95 |
Fuente: elaboración propia
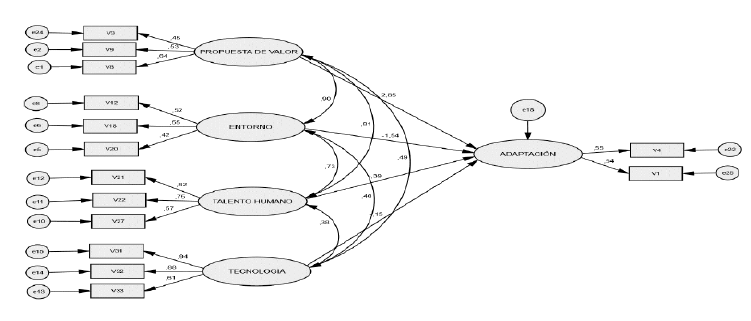
Los índices de bondad y ajuste descritos en la Tabla 2, exponen que los valores obtenidos del SEM es adecuado, en cumplimiento con los rangos estimados mediante los siguientes índices: el radio de verosimilitud Chi-Cuadrado, de ser igual o menor 0,05 rechaza la hipótesis de independencia entre variables. El error de aproximación cuadrático medio (RMSEA) al ser mayor a 0,05 indica un error de las varianzas de la muestra al diferir en las estimaciones, lo cual puede ser causado por la variada segregación de actividades evaluadas sin una sub clasificación poblacional previamente realizada. Asimismo, los resultados obtenidos en el CFI, NFI compara el modelo propuesto y el modelo nulo y NNFI considerando los grados de libertad del modelo, son superiores a 0,9 manifestando un ajuste adecuado del modelo (Escobedo et al, 2016; Rodríguez y Mora, 2001). Por lo anterior, se considera que la metodología implementada es adecuada conforme otras investigaciones que utilizaron el SEM para identificar comportamientos de las organizaciones, estableciendo su incidencia en la innovación y el desempeño del recurso humano (Pastor, Rodríguez, y Collado, 2018). El diagrama 2 describe los resultados de correlacionar las variables de estudio, integrando las variables que influyen en la AOC.
Diagrama 2
Modelo SEM - AOC centro histórico de Tunja
Fuente: elaboración propia.
El modelo representa la relación y estimación cuantitativa de los factores que influyen en la adaptación al cambio de las organizaciones. Esta distribución de las cargas factoriales por grupos de variables se expone en la tabla 3.
Carga factorial de las variables en estudio
|
Variable latente |
Sigla |
Total de carga factorial (%) |
Total de carga factorial |
Carga Factorial/ variable |
Var. Error |
|
Propuesta de valor |
V3 |
18,47 |
1,62 |
0,45 |
1,55 |
|
V8 |
0,64 |
1,34 |
|||
|
V9 |
0,53 |
1,02 |
|||
|
Relación con el entorno |
V12 |
16,99 |
1,49 |
0,52 |
1,58 |
|
V18 |
0,55 |
0,66 |
|||
|
V20 |
0,42 |
0,84 |
|||
|
Talento humano |
V21 |
24,40 |
2,14 |
0,82 |
0,56 |
|
V22 |
0,75 |
0,82 |
|||
|
V27 |
0,57 |
0,13 |
|||
|
Tecnología |
V31 |
27,71 |
2,43 |
0,94 |
0,32 |
|
V32 |
0,88 |
0,67 |
|||
|
V33 |
0,61 |
1,47 |
|||
|
Innovación |
V1 |
6,16 |
0,54 |
1,6 |
|
|
Planeación estratégica |
V4 |
6,27 |
0,55 |
1,1 |
|
|
Total del modelo |
100,00 |
8,77 |
13,66 |
||
Fuente: elaboración propia
El diagrama 2 y la tabla 3 muestran que la variable con mayor carga factorial es la tecnología mediante el uso de recursos digitales (web, blog, redes sociales) corresponde al 27,7%, causado por la percepción que estos medios ejercen en la promoción de productos y servicios mediante el marketing digital y la presencia en herramientas de búsqueda electrónica. El segundo factor de mayor influencia es el talento humano con 24,4%, como determinador en el desarrollo de habilidades para el trabajo en equipo, el cual puede reforzarse mediante la construcción de un sistema de gestión participativa e incluyente, para lo cual se requieren jornadas y procesos de capacitación permanente para la generación y socialización de conocimiento (Pardo y Díaz, 2014).
El tercer factor en la escala de relevancia es la propuesta de valor con 18,4% de carga factorial, definida mediante políticas y estándares de producción; lo anterior, se condensa en establecer feedback permanentes para el cumplimiento de protocolos y gestión participativa orientado a la oferta de productos o prestación de servicios con valor agregado (Sandoval, 2014), seguido de la relación con el entorno, valorada con 16,9% de la carga factorial, inferida por la adecuada calidad y disponibilidad de insumos producto de la gestión de proveedores y canales de comunicación que faciliten relaciones permanentes y duraderas con los clientes, definiendo la ubicación geográfica estratégica de la organización contemplando la optimación de la logística para adquirir insumos, mantener cercanía con los clientes y canales de distribución.
Además inciden dos variables transversales como la planeación estratégica con el 6,27%, incorporando todos los factores de influencia en capacidades de adaptación de las organizaciones en los procesos misionales y planeación; la segunda variable es la innovación con 6,15% de carga factorial, representada por la disposición en adoptar prácticas para desarrollar acciones o productos, permitiendo flexibilidad y consecuencia con los avances tecnológicos y científicos asumidos o generados en el entorno (Sánchez, Sánchez, y Escribá, 2010).
Posterior a la evaluación por SEM, se seleccionaron las variables que mayor impacto generaron en las organizaciones evaluadas, con el fin de establecer el nivel de integración de dichas variables en la organización mediante la indagación directa y la percepción en las organizaciones evaluadas, ilustradas en el gráfico 3.
Medios tecnológicos en las organizaciones del centro histórico de la ciudad de Tunja
Fuente: elaboración propia
El uso de medios digitales, redes sociales y cuentas de alojamiento en búsqueda electrónica permite a las organizaciones incrementar su alcance, logrando conquistar nuevos segmentos del mercado (no usuarios del centro histórico, los cuales comercializan en otros sectores de la ciudad). Como factor clave, la adopción de componentes tecnológicos permite incorporar adecuados canales de información para apoyar procesos organizacionales. Según González, Ibarra y Cervantes (2017), las TIC son un factor de competitividad y desarrollo en procesos organizacionales, logrando promover bienes y servicios, superando los desafíos del entorno, a mayor planificación y su aprovechamiento para mayor innovación en el mercado.
Sin embargo, el 50% de las organizaciones, no cuentan o no usan medios tecnológicos en coherencia con la masificación e inclusión en la organización en la adaptación al cambio, impidiendo la obtención de beneficios desde un enfoque integral, necesariamente relacionado con la modificación del sistema organizacional buscando un mayor desarrollo en los factores humanos y gestión basada en el equipo, logrando mejores resultados en el rendimiento.
Para Correia, Sá, y Clemente (2012), el perfeccionamiento de habilidades y destrezas del personal generan un mayor desarrollo y conocimiento en las acciones del proceso empresarial, bienestar personal y social; en consecuencia, el talento humano capacitado y fidelizado puede ser integrado a la toma de decisiones directivas, definición de objetivos y la consolidación de estrategias. Por lo anterior, la definición en la propuesta de valor es un factor determinante, expone con claridad la razón de ser de la organización y orienta acciones de cumplimiento, el 67% de las organizaciones consideran como indispensables o de uso frecuente la consolidación de políticas de calidad y productividad, siendo sólidas y visibles para el usuario, según se observa en el Gráfico 4. Según López-Catalán, San Martín, y Jiménez, (2017), las estrategias realizada en la localización del consumidor marcan ventajas y diferencias en la oferta y demanda de productos y servicios implica el uso de avances tecnológicos digitales, generando cambios en los consumidores, interactividad de la empresa, creando valor adicional. Las políticas de gestión definen estándares de calidad y fomentan el mejoramiento continuo de las organizaciones (Romero et al, 2020), generando competitividad y sostenibilidad.
Gráfico 4
Definición de políticas de calidad y productividad
Fuente: elaboración propia
El uso de medios digitales, redes sociales y cuentas de alojamiento en búsqueda electrónica permite a las organizaciones incrementar su alcance, logrando conquistar nuevos segmentos del mercado (no usuarios del centro histórico, los cuales comercializan en otros sectores de la ciudad). Como factor clave, la adopción de componentes tecnológicos permite incorporar adecuados canales de información para apoyar procesos organizacionales. Según González, Ibarra y Cervantes (2017), las TIC son un factor de competitividad y desarrollo en procesos organizacionales, logrando promover bienes y servicios, superando los desafíos del entorno, a mayor planificación y su aprovechamiento para mayor innovación en el mercado.
Sin embargo, el 50% de las organizaciones, no cuentan o no usan medios tecnológicos en coherencia con la masificación e inclusión en la organización en la adaptación al cambio, impidiendo la obtención de beneficios desde un enfoque integral, necesariamente relacionado con la modificación del sistema organizacional buscando un mayor desarrollo en los factores humanos y gestión basada en el equipo, logrando mejores resultados en el rendimiento.
Para Correia, Sá, y Clemente (2012), el perfeccionamiento de habilidades y destrezas del personal generan un mayor desarrollo y conocimiento en las acciones del proceso empresarial, bienestar personal y social; en consecuencia, el talento humano capacitado y fidelizado puede ser integrado a la toma de decisiones directivas, definición de objetivos y la consolidación de estrategias. Por lo anterior, la definición en la propuesta de valor es un factor determinante, expone con claridad la razón de ser de la organización y orienta acciones de cumplimiento, el 67% de las organizaciones consideran como indispensables o de uso frecuente la consolidación de políticas de calidad y productividad, siendo sólidas y visibles para el usuario, según se observa en el Gráfico 4. Según López-Catalán, San Martín, y Jiménez, (2017), las estrategias realizada en la localización del consumidor marcan ventajas y diferencias en la oferta y demanda de productos y servicios implica el uso de avances tecnológicos digitales, generando cambios en los consumidores, interactividad de la empresa, creando valor adicional. Las políticas de gestión definen estándares de calidad y fomentan el mejoramiento continuo de las organizaciones (Romero et al, 2020), generando competitividad y sostenibilidad.
Gráfico 5
Planeación estratégica en las organizaciones
Fuente: elaboración propia
El sistema de valor compartido y crecimiento conjunto, garantiza la disponibilidad de insumos, regula precios, inversión conjunta e innovación a bajo costo. Según Melamed-Varela, Blanco-Ariza, y Rodríguez-Calderón, (2018), la contribución al desarrollo sostenible, necesita coexistir con una generación de valor para la sociedad y la empresa, buscando obtención, utilidades y suple necesidades a través de la innovación de productos y servicios, (Jiménez, Domínguez, y Martínez, 2009), el estudio de los mercados y análisis en procesos internos de las organizaciones. Esta baja capacidad, se relaciona con el tamaño empresarial compuesto en su mayoría por pequeñas y medianas empresas (PYMES), vitales para su sostenimiento a largo plazo, estimulación y estabilización en tiempos de recesión (Ardic, Mylenko, y Saltane, 2011; Franco y Urbano, 2019; Varum y Rocha, 2013); reduciendo su competitividad y limitando su crecimiento, traducido en un escaso acceso a fuentes de financiación, a nuevos y mayores recursos, capacitación y planificación, careciendo de habilidades de gestión en sus stakeholders y práctica de la planeación estratégica en las organizaciones (Franco y Urbano, 2019).
4. Conclusiones
Mediante la integración geográfica al implementar SIG para establecer zonas de ubicación por las organizaciones, fue posible establecer las relaciones entre actividades antrópica distintivas del centro histórico como la mayor oferta de actividades de servicios y la identificación de las dinámicas urbanas inherentes al centro histórico correspondiente a las actividades gubernamentales concentradas en esta zona de la ciudad. Además, mediante la evaluación de percepciones por metodología SEM fue posible evaluar y establecer los factores de mayor influencia relacionados con las capacidades de adaptación al cambio, junto a las fortalezas y limitantes de la organización.
Lo anterior permite formular mecanismos institucionales mediante políticas enfocadas al fortalecimiento de conductas y capacidades organizacionales relacionadas con la gestión de calidad y el conocimiento de las cambiantes condiciones del mercado como criterio de evaluación para determinar la flexibilidad, capacidad de respuesta e innovación como modelo de gestión en el futuro. Lo anterior, permitió establecer las dificultades de las organizaciones en esta zona de la ciudad para la adaptación administrativa, fortalecimiento de los procesos de dirección y enfoque de permanencia. Además, se observó las falencias en implementar iniciativas de innovación y herramienta de planeación estratégica para el crecimiento organizacional que integren las condiciones urbanas inherentes a la conservación y patrimoniales característicos del centro histórico.
Por lo tanto, los procesos de innovación en productos y servicios mediante la creación y adopción de políticas empresariales para el fomento de iniciativas a partir de la planeación estratégica permite la adopción de nuevas tecnologías de la información y comunicación como herramientas que permitan consolidar la adaptación y crecimiento organizacional junto a la capacitación y motivación del talento humano para incrementar el sentido de pertenencia y fomentar el desarrollo de nuevas competencias que generan habilidades y destrezas para afrontar cambio en el centro histórico. Por lo tanto políticas enfocadas con la selección de proveedores, disponibilidad de insumos y adecuados conocimientos espaciales para el manejo logístico y cercanías con los clientes, son iniciativas básicas dentro del modelo propuesto de adaptación al cambio acorde a las condiciones cambiantes y particulares del centro histórico en la ciudad Tunja.
Referencias bibliográficas
Ardic, O. P., Mylenko, N., & Saltane, V. (2011). Small and Medium Enterprises A Cross-Country Analysis with a New Data Set. Policy Research Working Paper, 5538, 1-32.
Balsas, C. (2007). City centre revitalization in Portugal: A study of Lisbon and Porto. Journal of Urban Design, 12(2), 231-259. https://doi.org/10.1080/13574800701306328
Casado, A., & Lora-Tamayo, M. (2013). La revitalización de espacios públicos dotacionales en la ciudad de Madrid. Polígonos. Revista de Geografía, 2013(25), 133. https://doi.org/10.18002/pol.v0i25.1302
Celina Oviedo, H., & Campos Arias, A. (2016). Aproximación al uso del coeficiente alfa de Cronbach. Revista Colombiana de Psiquiatría, 34(4), 572-580.
Centro de Investigación sobre Dinámica Social. (2007). Ciudad, espacio y población: el proceso de urbanización en Colombia. Universidad Externado de Colombia.
Correia, C., Sá, Z., & Clemente, R. (2012). Habilidades relacionales: necesidades sentidas por los estudiantes de enfermería. Revista Latino-Americana de Enfermagem, 20(6), 1-11.
Cruz-Rodríguez, I. J., & Rodríguez-Flores, J. F. (2018). Crecimiento económico y tráfico aéreo de pasajeros: un análisis para las entidades federativas en México. Revista de Alimentación Contemporánea y Desarrollo Regional, 29(53), 1-29. https://doi.org/10.2307/40184061
Departamento Administrativo Nacional de Estadística –DANE. (2012). Clasificación Industrial Internacional Uniforme de todas las Actividades Económicas. RRevisión 4 adaptada para Colombia CIIU Rev. 4 A.C. DANE.
Escobedo, M., Hernández, A., Estebané, V., & Martínez, G. (2016). Modelos de Ecuaciones Estructurales: Características, Fases, Construcción, Aplicación y Resultados structural equation modeling: features, phases, construction, implementation and results. Revista Ciencia y trabajo, 18(55), 16-22.
Franco Ángel, M., & Urbano, D. (2019). Caracterización de las pymes colombianas y de sus fundadores: un análisis desde dos regiones del país. Estudios Gerenciales, 35(150), 81-91. https://doi.org/10.18046/j.estger.2019.150.2968
Frías-navarro, D. (2019). Apuntes de consistencia interna de las puntuaciones de un instrumento de media. https://www.uv.es/friasnav/AlfaCronbach.pdf
Furlan, R. (2017). Urban Regeneration of GCC Cities: Preserving the Urban Fabric’s Cultural Heritage and Social Complexity. Journal of Historical Archaeology & Anthropological Sciences, 1(1), 1-6. https://doi.org/10.15406/jhaas.2017.01.00004
González Torres, L. A., Ibarra Cisneros, M. A., & Cervantes Collado, K. E. (2017). El impacto de las tecnologías de la información y comunicación en la industria manufacturera de Baja California. Región y Sociedad, 69, 1-31.
Hair, Joé, Celsi, M., Money, A., Samouel, P., & Page, M. (2016). Essentials of Business Research Methods (Third Edit). Taylor & Francis Group.
Hair, Joe, Ringle, C., & Sarstedt, M. (2014). PLS-SEM : Indeed a Silver Bullet. Journal of Marketing Theory and Practice, 19(2), 139-152. https://doi.org/10.2753/MTP1069-6679190202
Hair, Joseph, Hult, T., Ringle, C., & Sarstedt, M. (2017). A Primer on Partial Least Squares Structural Equation Modeling ( PLS-SEM ) (Second edi). SAGE Publications, Inc.
Jiménez, J., Domínguez, M., & Martínez, C. (2009). Estrategias y competitividad de los negocios de artesanía en México. Pensamiento y gestión: revista de la División de Ciencias Administrativas de la Universidad del Norte, 26, 165-190.
Joo, Y., & Park, S. (2017). Overcoming Urban Growth Coalition: The Case of Culture-Led Urban Revitalization in Busan, South Korea. Urban Affairs Review, 53(5), 843-867. https://doi.org/10.1177/1078087416638449
Lopes, C. (2000). City center revitalization in Portugal. Lessons from two medium size cities. Cities, 17(1), 19-31. https://doi.org/10.1016/S0264-2751(99)00049-9
López-Catalán, B., San Martín, S., & Jiménez, N. (2017). El éxito del Comercio Móvil B2C: factores de adopción y propuestas de valor de las empresas. Cuadernos de Estudios Empresariales, 26(0), 61-78. https://doi.org/10.5209/cese.54159
López Salazar, A. (2006). La planeación estratégica en la pequeña y mediana empresa: Una revisión bibliográfica. Econoquantum, 2|(1), 141-164. https://doi.org/10.18381/eq.v2i1.171
Marengo, C., & Elorza, A. L. (2014). Tendencias de segregación residencial socioeconómica: El caso de Córdoba (Argentina) en el período 2001-2008. Eure, 40(120), 111-113. https://doi.org/10.4067/S0250-71612014000200006
Martínez, J., & Sánchez, M. (2016). Responsabilidad social y competitividad en las organizaciones del sector del automóvil: un enfoque de recursos humanos. Pecvnia : Revista de la Facultad de Ciencias Económicas y Empresariales, 19(19), 81. https://doi.org/10.18002/pec.v0i19.3583
Melamed-Varela, E., Blanco-Ariza, A. B., & Rodríguez-Calderón, G. (2018). Creación de valor compartido: estado y contribuciones a la sostenibilidad corporativa. Revista EAN, 85, 37-56. https://doi.org/10.21158/01208160.n85.2018.2047
Ministerio de Cultura. (2012). Resolución No. 0428 del 27 de Marzo de 2012. Plan Especial de Manejo y Protección del centro Histório de Tunja (Boyacá) y su zona de influencia, declarado bien de interés cultural del ámbito nacional., Pub. L. No. 0428 de 2012, 37 (2012).
Montealegre, J., & Claderon, G. (2007). Relaciones entre actitud hacia el cambio y cultura organizacional. Innovar. https://revistas.unal.edu.co/index.php/innovar/article/view/19585/20634
Pardo, C., & Díaz, O. (2014). Desarrollo del talento humano como factor clave para el desarrollo organizacional, una visión desde los líderes de gestión humana en empresas de Bogotá D.C. Suma de Negocios, 5(11), 39-48. https://doi.org/10.1016/s2215-910x(14)70018-7
Pastor, M., Rodríguez, P., & Collado, J. (2018). El papel de la orientación al aprendizaje en la innovación y el desempeño: Un estudio en micro, pequeñas y medianas empresas en San Luis Potosí (México). Contaduría y Administración, 64(1), 73. https://doi.org/10.22201/fca.24488410e.2018.1676
Pérez, S., & Aguilar, F. (2004). Los centros de las ciudades en el desarrollo económico y la cohesión social. Aportes, Revista de la Facultad de Economía, 9(27), 37-52.
Polanco, J., Ramírez, F., & Orozco, M. (2016). Incidencia de estándares internacionales en la sostenibilidad corporativa: una perspectiva de la alta dirección. Estudios Gerenciales, 32(139), 181-192. https://doi.org/10.1016/j.estger.2016.05.002
Ponce-Espinosa, G. E., Espinoza Torres, D. L., Rios Zaruma, J. A., y Tapia Carreño, K. G. (2017). Capacidades organizacionales generadoras de valor: análisis del sector industrial. Retos, 7(13). https://doi.org/10.17163/ret.n13.2017.09
Rafiemanzelat, R., & Emadi, M. I. (2015). A Review on Development of Historical City Center and Revitalization Process in Isfahan / Iran. International Journal of Civil and Environmental Engineering, 9(6), 789-794.
Rodríguez, M. J., & Mora, R. (2001). Análisis de las tablas de contingencia. Estadística informática: casos y ejemplos con el SPSS, 9-22.
Romero, A., Flores, D., Flores, E., & Luzuriaga, M. (2020). Gestión de la calidad en instituciones de educación superior. Revista Dilemas Contemporáneos, February 2019, 1-13.
Sánchez, L., Sánchez, E., & Escribá, A. (2010). Factores determinantes de la intención de cambio estratégico: El papel de los equipos directivos. Cuadernos de Economia y Direccion de la Empresa, 42, 75-112. https://doi.org/10.1016/s1138-5758(10)70004-9
Sánchez, R., Swinnen, G., & Iniesta, Á. (2013). La creación de valor en servicios: Una aproximación a las dimensiones utilitarista y hedonista en el ámbito de la restauración. Cuadernos de Economia y Direccion de la Empresa, 16(2), 83-94. https://doi.org/10.1016/j.cede.2012.05.004
Sandoval, J. (2014). Los procesos de cambio organizacional y la generación de valor. Estudios Gerenciales, 30(131), 162-171. https://doi.org/http://dx.doi.org/10.1016/j.estger.2014.04.005
Saraiva, M., & Pinho, P. (2017). Spatial modelling of commercial spaces in medium-sized cities. GeoJournal, 82(3), 433-454. https://doi.org/10.1007/s10708-015-9694-7
Varum, C. A., & Rocha, V. C. (2013). Employment and SMEs during crises. Small Business Economics, 40(1), 9-25. https://doi.org/10.1007/s11187-011-9343-6
Velázquez, L., & Vargas, J. (2012). La sustentabilidad como modelo de desarrollo responsable y competitivo. Ingeniería de Recursos Naturales y del Ambiente, 11(enero-diciembre), 97-107.